2025湖南永州灵活就业4050社保补贴是一项面向特定年龄段的就业困难人群的社会保险补贴。
湖南永州4050灵活就业社保补贴是什么?今天聊一下4050补贴话题。4050补贴听起来像是一个针对特定年龄人群的社保补贴。比如女性需年满40周岁,男性需年满50周岁(以申请当年12月31日为截止日期)。那么湖南永州4050灵活就业社保补贴标准是多少钱?湖南永州4050社保补贴可以领取多少?接下来随新社通APP小编了解一下湖南永州4050灵活就业社保补贴的最新资讯。
一、2025年湖南永州4050社保补贴申请流程是什么
湖南永州灵活就业社保补贴的年龄限制?主要包括女性满40周岁以上,男性满50周岁以上。此外,有些地区还要求女性满45周岁以上,男性满45周岁以上也可以申请灵活就业保险补贴?。
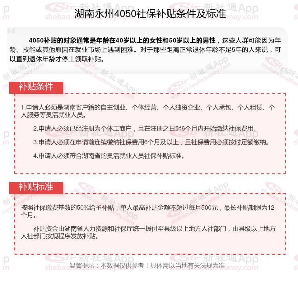
湖南永州4050灵活就业补贴申请条件
?年龄及残疾情况?:
女性满40周岁以上,男性满50周岁以上,以及中、重度残疾人可以申请灵活就业保险补贴?。
?就业情况?:
在社区从事家务服务并与社区居民形成服务关系的灵活就业人员。
没有固定工作单位,岗位和工作时间不固定,但能够取得收入的其他灵活就业人员。
已实现灵活就业满30日,并在户口所在区县劳动部门办理了个人就业登记的人员。
实现灵活就业并以灵活就业身份参保的符合条件的高校毕业生?。
二、湖南永州4050社保补贴标准及条件2025年最新消息

》点击新社通app社保计算器,了解你的社保缴费明细!
新社通app数据所得,数据仅供参考。
一次性补缴
灵活社保缴费
4050补贴
成都社保缴费
社保个人账户余额
社保待遇认证不了怎么回事
一次性补缴
天津社保
广东社保