灵活就业人员参加职工基本医疗保险的缴费基数,通常为当地上年度城镇在岗职工月平均工资的一定比例,具体比例按照各地法规要求,常见为80%。例如,若当地上年度城镇在岗职工月平均工资为5000元,那么以80%为比例计算,缴费基数即为4000元。缴费比例同样按照各地法规要求,一般在4%至8%之间。以4%为例,若缴费基数为4000元,则每月需缴纳的医疗保险费用为4000元×4%=160元,具体以当地法规要求为准。
灵活就业人员自己交社保一个月多少钱?根据新社通app-社保缴费查询工具提供的2025社保缴费标准详情数据:

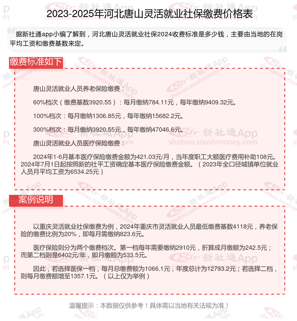
据新社通app数据显示,河北唐山灵活就业养老保险的缴费基数为:3920.55元。灵活就业人员参保缴费的比例为个人20%。
另外,需要注意的是,这些缴费标准可能会随着时间和方案的变化而调整。建议查阅相关消息或咨询当地社保部门。
(注:本文数据仅供参考,具体以当地缴费标准为准)
》想知道自己社保缴纳多少钱吗?快来新社通app社保在线计算器,一键测算!
新社通社保计算器计算所得,数据仅供参考。
灵活就业社保与职工社保险种有什么不一样:
灵活就业社保是指为灵活就业人员提供的社会保险体系。灵活就业人员包括无雇工的个体工商户、非全日制从业人员等,他们以个人身份自愿参加社会保险并缴纳相应保费。灵活就业社保的法律依据主要是《中华人民共和国社会保险法》,该法规要求灵活就业人员可以参加基本养老保险和职工基本医疗保险,保费由个人承担。
职工社保包括:1、基本养老保险;2、基本医疗保险;3、工伤保险;4、失业保险;5、生育保险等。
2025退休后退休金计算方法:
基本养老金=基础养老金+个人账户养老金+过渡性养老金+增发养老金
基础养老金=(参保人员退休时当地上年度在岗职工月平均工资+本人指数化月平均缴费工资)÷2×缴费年限×1%。
本人指数化月平均缴费工资=退休时上年度全市城镇单位就业人员月平均工资×本人月平均缴费工资指数
本人月平均缴费工资指数=所有缴费月份的缴费指数之和÷累计缴费年限的月数
月缴费指数=月缴费基数÷上年度全市城镇单位就业人员月平均工资
个人账户养老金=退休时个人账户储存额/本人退休年龄相对应的计发月数。有独生子女证的,增加养老金总额的5%。
举个例子,男职工60岁退休,计发月数139个月。女职工生产、服务岗位50岁退休,计发月数为195个月。女职工管理、技术岗位55岁退休,计发月数为170个月。
也就是说,个人账户累计储存额越多,退休年龄越大,个人账户养老金就越多。
过渡性养老金:给“中人”的特别补偿,过渡性养老金是针对那些在新法规实施前参加工作的人员的特别补偿。它的计算相对复杂,需要参考当地的相关法规。但总的来说,它是为了补偿你以前的工龄而设立的。
增发养老金=上一年河北唐山在岗职工月平均工资×个人平均缴费工资指数×累计缴费年限(含视为缴费年限)×增发比例。
灵活就业补贴
上海社保缴费
社保
补缴新规
灵活就业补贴
灵活社保缴费
南京社保缴费
西藏社保
4050补贴
高龄津贴发放标准公布