灵活就业社保月缴费金额通常几百元到几千元,取决于当地与缴费基数,2025年某些地区灵活就业人员医保月缴费一档为567.75元,二档为431.49元。随新社通-app小编了解一下具体详情。
什么是社保呢?
社保缴费,简单而言,是个人或单位依照法规,为加入社会保险而定期支付费用的过程。社保费,包括按规交纳的各项社保费、职工住房公积金以及尚未划转的离退休人员费用等。也称为“社保”。社保一般是企业为在职员工代扣购买,个人缴纳一小部分,企业缴纳一大部分。缴费基数、缴费比例以及当地根据实际情况公布的具体法规,共同构成了社保缴费金额的确定因素。
乌海灵活就业社保每月交多少钱?2024-2025灵活就业社保缴费最新标准,乌海灵活就业人员社保2025缴费标准一览表

》》》快来计算您的社保缴纳计算明细,点击新社通app社保计算器,轻松测算!
当社保缴费档次越高,可以享受到的社保待遇也越多,退休后可以领到的养老金也越多,100%的缴费档次缴纳灵活就业社保比60%的缴费档次缴纳灵活就业社保可以领到的钱要多。
乌海2025年灵活就业人员社保缴费标准公布
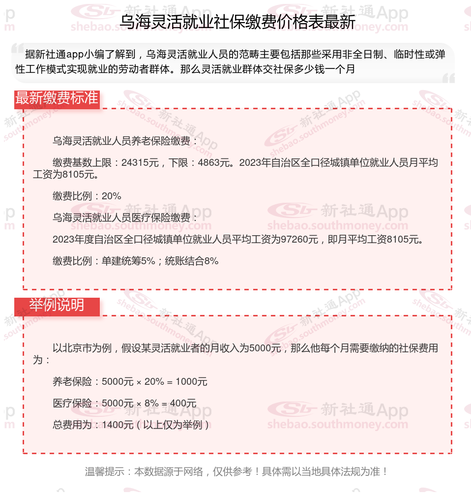
据新社通app显示,2024-2025年乌海灵活就业人员养老保险的缴费标准是根据缴费基数来确定的:
个人养老保险缴费比例为20%,缴费基数的下限为4481元。
(注:本文数据仅供参考,具体以当地缴费标准为准)
假设乌海一个网友林某的月工资为4481元,乌海的灵活就业养老保险缴费法规:
据新社通app养老保险计算器显示,灵活就业个人缴费额:通常基于一个核定的缴费基数来计算,这个基数可能基于省或市的平均工资水平设定。假设该地区的核定缴费基数范围是灵活就业工资的60%至300%,而林某的缴费基数为4481。按照20%%的缴费比例,林某个人需要缴纳的养老保险费为4481元×20%=896.2元。
需要注意的是,具体的缴费比例和基数范围可能因地区和方案的不同而有所差异。因此,在实际计算时,需要参考当地的具体法规。
对于个体劳动者(包括个体工商户和自由职业者),他们的养老保险缴费额通常按照核定的缴费基数乘以一个固定的缴费比例来计算。具体的缴费基数和比例也需要根据当地方案来确定。
灵活就业补贴
廊坊4050补贴申请条件和流程
五险一金的社保
补缴新规
灵活社保缴费
4050补贴
东莞社保费
眉山最低工资标准是多少
江西高龄
社保线上缴费