灵活就业社保的缴费方式主要包括以下几种:
1、微信缴费:关注医保微信公众号,进入“医保服务”后点击“灵活就业缴费”,输入姓名和身份证号即可缴纳基本医疗保险费用。此外,还可以通过微信的城市服务功能,选择“社保”中的“灵活就业医疗保险缴纳”进行缴费。
2、支付宝缴费:打开支付宝的“市民中心”,选择“社保”中的“社保缴费”,然后选择“灵活就业医疗保险”进行缴费。
3、银行缴费:通过农业银行、农信社、建设银行、工商银行、中国银行、光大银行等协作银行的手机APP进行缴费。
4、税务部门缴费:缴费人可以前往主管税务部门的办税服务厅或服务大厅的税务征收窗口办理缴费。
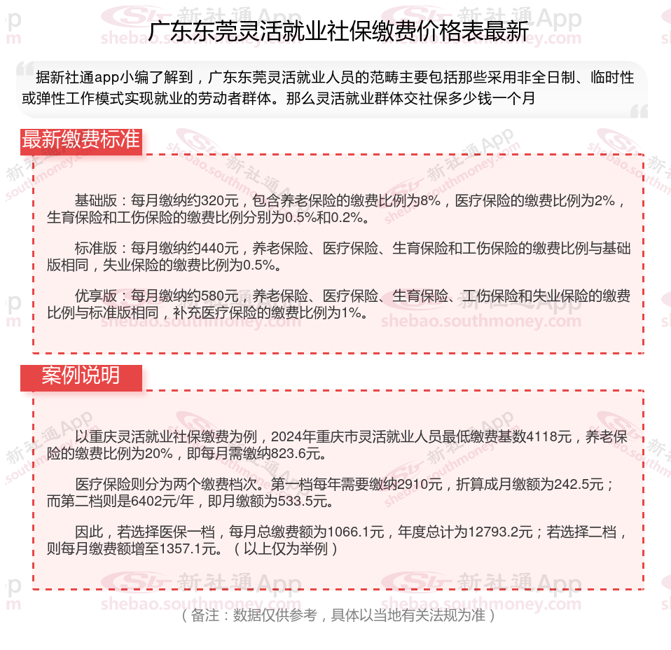
那么,广东东莞灵活就业人员社保缴费标准2024-2025最新来了,交社保有什么好处?根据新社通app-社保缴费查询工具提供的2025社保缴费标准详情数据:

基础版:每月缴纳约320元,包含养老保险的缴费比例为8%,医疗保险的缴费比例为2%,生育保险和工伤保险的缴费比例分别为0.5%和0.2%。
标准版:每月缴纳约440元,养老保险、医疗保险、生育保险和工伤保险的缴费比例与基础版相同,失业保险的缴费比例为0.5%。
优享版:每月缴纳约580元,养老保险、医疗保险、生育保险、工伤保险和失业保险的缴费比例与标准版相同,补充医疗保险的缴费比例为1%。
养老保险断交是不是就作废了呢?
养老保险断缴,待遇清0?
过期作废?
养老保险出现断缴
参保记录不会清0
《社会保险法》:“达到法定退休年龄时累计缴费满十五年的,按月领取基本养老金。”
“累计缴费满十五年”是指职工或居民按照要求缴纳养老保险费的累计年限(含视同缴费年限)。社保经办机构保留基本养老保险关系和缴费记录,不存在清0、过期作废的说法。所以,因更换工作,或更换居住城市等原因暂时缴费中断,并不会影响之前缴费的记录。
不过,长时间断缴养老保险,导致缴费年限不够,领取养老金的时间要相应延后。
社保缴费
查询社保
社保
社保缴费年限
福州社保缴费
社保缴纳
一次性补缴
防城港社保
社保的计算公式是什么
黑龙江高龄补贴标准最新