据新社通app数据显示,江西萍乡灵活就业养老保险缴费基数2024-2025年最新标准如下:
2025年江西萍乡城镇职工社会保险缴费基数用人单位及其职工(包括有雇工的个体工商户及其雇工)分别按2024年度全口径省平的60%(3839元/月)和300%(19191元/月)核定缴费基数的下限和上限执行。
个人缴费比例:20%;
(注:本文数据仅供参考,具体以当地缴费标准为准)
灵活就业社保缴费价格表来了!2024-2025年江西萍乡灵活就业人员社保需要缴费多少钱一个月?根据新社通app-社保缴费查询工具提供的最新数据如下:

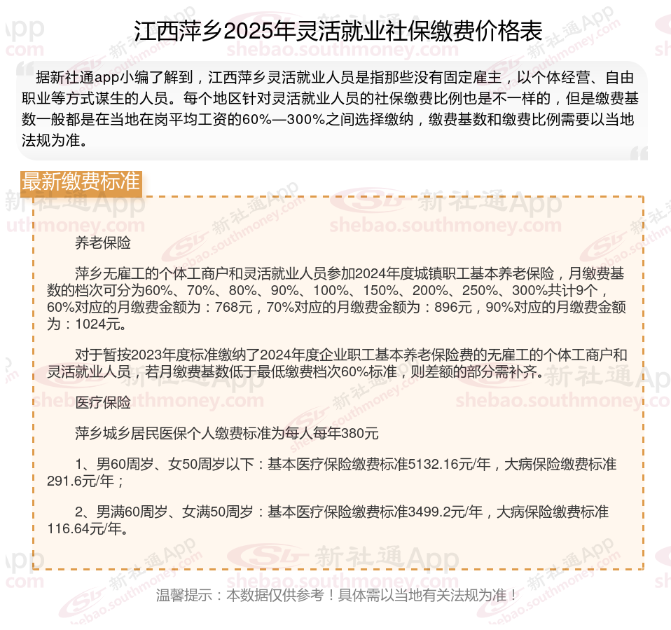
养老保险
萍乡无雇工的个体工商户和灵活就业人员参加2024年度城镇职工基本养老保险,月缴费基数的档次可分为60%、70%、80%、90%、100%、150%、200%、250%、300%共计9个,60%对应的月缴费金额为:768元,70%对应的月缴费金额为:896元,90%对应的月缴费金额为:1024元。
对于暂按2023年度标准缴纳了2024年度企业职工基本养老保险费的无雇工的个体工商户和灵活就业人员,若月缴费基数低于最低缴费档次60%标准,则差额的部分需补齐。
医疗保险
萍乡城乡居民医保个人缴费标准为每人每年380元
1、男60周岁、女50周岁以下:基本医疗保险缴费标准5132.16元/年,大病保险缴费标准291.6元/年;
2、男满60周岁、女满50周岁:基本医疗保险缴费标准3499.2元/年,大病保险缴费标准116.64元/年。
如何了解自己的社保缴纳明细吗?点击新社通app社保计算器,帮您计算!
新社通app数据所得,数据仅供参考。
社保续交需要哪些手续?
1、直接提供补交月的工资凭证复印件,加盖财务章和公章,凭证上要有员工的本人签名。
2、员工的劳动合同复印件。
3、单位起草一份补交申请,就说是经办人员失误之类的原因,补交保险。上面注明员工姓名和身份证号。加盖公章。
《社会保险法》第五十八条
用人单位应当自用工之日起三十日内为其职工向社会保险经办机构申请办理社会保险登记。未办理社会保险登记的,由社会保险经办机构核定其应当缴纳的社会保险费。自愿参加社会保险的无雇工的个体工商户、未在用人单位参加社会保险的非全日制从业人员以及其他灵活就业人员,应当向社会保险经办机构申请办理社会保险登记。建立全国统一的个人社会保险号码。个人社会保险号码为公民身份号码。
补缴新规
灵活社保缴费
如何查询个人社保缴费记录
社保卡
湖南长沙社保
社保的计算公式是什么
一次性补缴
社保缴纳
灵活社保缴费
太原社保缴费