2025辽宁丹东4050补贴标准是多少钱一个月?辽宁丹东4050补贴到账哪里查询到账?2025辽宁丹东4050补贴主要针对的是年龄在40岁以上的女性和50岁以上的男性,这些人群通常因为年龄较大而面临就业困难。
辽宁丹东4050灵活就业社保补贴是什么?今天聊一下4050补贴话题。44050社保补贴标准据新社通app小编了解,通常,4050社保补贴包含基本医疗保险和基本养老保险两个险种,社保补贴金额为申请人实际缴纳基本养老保险和基本医疗保险金额的2/3,具体标准以当地社保局公布的数据为准!那么辽宁丹东4050灵活就业社保补贴标准是多少钱?辽宁丹东4050社保补贴可以领取多少?接下来随新社通APP小编了解一下辽宁丹东4050灵活就业社保补贴的最新资讯。
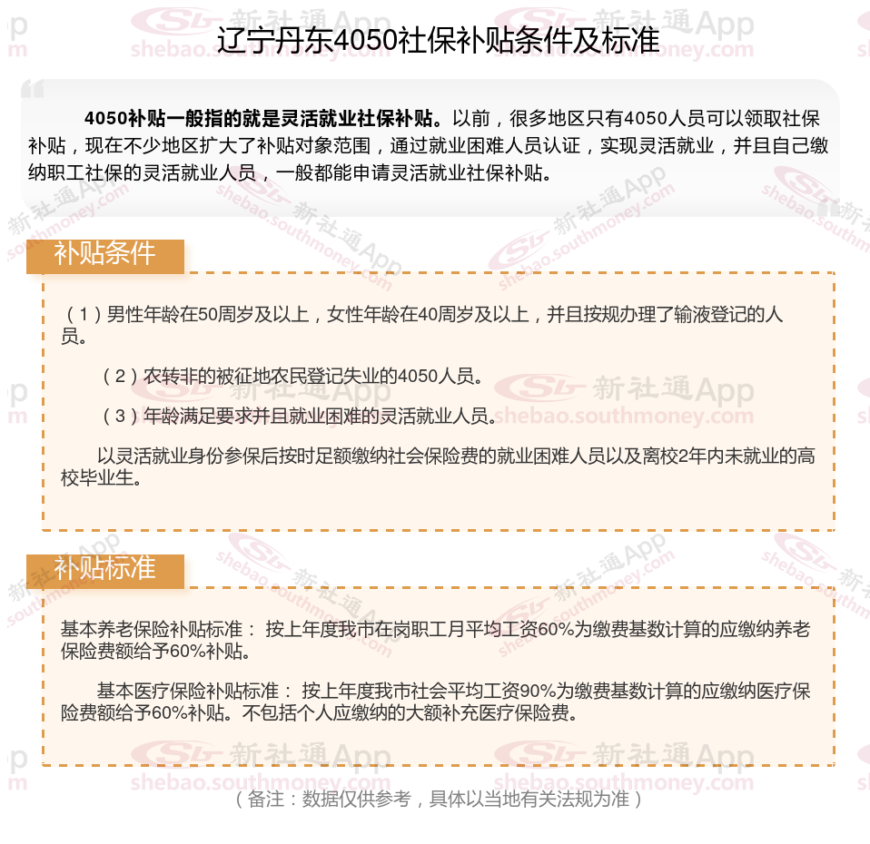
一、辽宁丹东4050社保补贴标准及条件2025年最新消息

二、2025年辽宁丹东灵活就业4050社保补贴申请流程是怎么样的?
辽宁丹东4050社保补贴如何办理,申请流程如下:(1)符合领取条件的灵活就业人员向街道劳保机构申报就业,并凭《再就业优惠证》、社会保险缴费凭证等相关材料,向街道劳保机构提出社会保险补贴申请;
(2)街道劳保机构核实灵活就业人员的就业情况,出具灵活就业证明,并为其向当地县级以上劳保部门申请社会保险补贴;
(3)经劳保部门审核、财部门复核后,将补贴资金直接支付给本人;社会保险补贴标准按灵活就业人员实际缴纳社会保险费的一定比例计算。具体补贴方法由各、自治区、直辖市根据《资金管理通告》制定。
灵活就业补贴
城乡社保是否允许补交?
4050补贴
社保断交
农村每年交的社保到底需要交到多少年?
社保缴纳
社保缴纳
灵活就业补贴
缴纳社保
城乡居民社保