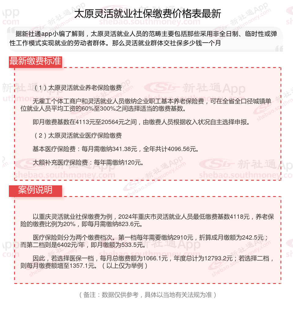
社保灵活就业人员交需要多少钱一个月?买哪个档次最划算?根据新社通app-社保缴费查询工具提供的2025社保缴费标准详情数据如下:

灵活就业社保的缴费基数是以上年全省在岗职工月平均工资计算。
据新社通app数据显示,2024-2025年太原灵活就业人员养老保险的缴费标准:
养老保险缴费基数的下限为4113元;养老保险缴费比例为20%。
(注:本文数据仅供参考,具体以当地缴费标准为准)

》》还不知道自己社保缴纳明细吗?点击新社通app社保计算器,查询所在城市社保缴费明细!
新社通app数据所得,数据仅供参考。
4050补贴
社保缴纳
灵活社保缴费
灵活就业补贴
广西玉林社保
灵活就业补贴
查询社保
城乡社保缴费能补交么
灵活社保缴费