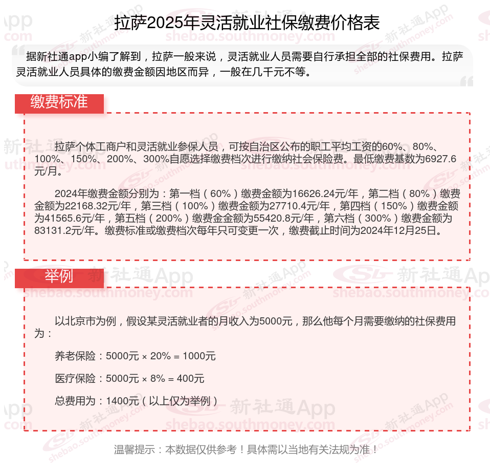
据新社通app数据显示,拉萨灵活就业养老保险缴费基数2024-2025年最新标准如下:
最低缴费基数:6927.6元;
个人缴费比例:20%;
(注:本文数据仅供参考,具体以当地缴费标准为准)
个人买社保一个月费用要交多少钱?每月需要缴纳多少费用?根据新社通app-社保缴费查询工具提供的2025社保缴费标准详情数据如下:

灵活就业人员养老保险缴费算法
灵活就业人员参保费率一般为20%(8%计入个人账户),可选择社会平均工资的60%、100%、300%等各种档位作为缴费基数:
缴费金额=社会平均工资×档位×20%计入个人账户=社会平均工资×档位×8%,
退休金和哪些因素有关?
退休地的社平工资水平:退休地社平工资越高,退休金就越高越高。其实,这也能理解,毕竟生活水平高的地方消费高,消费高了,退休金为了保证老人们的老年生活水平也相应提高了。
退休年龄:就是我们常说的计发月数,退休年龄越晚,计发月数越小,可能导致个人账户养老金略高。
交的钱:单位上缴是依照百分之60到别300%,灵活工作者交钱是60%-300%,根本规则是上缴越多钱越多。
个人账户养老金=个人账户储存额÷计发月数
个人账户存储额:主要来源于历年的个人缴费(费率8%)及其利息;
计发月数:根据平均寿命计算,50岁退休按195个月,55岁退休按170个月,60岁退休按139个月。这个“计发月数”只是用来计算退休当年的养老金,与实际发放月数无关,实际会终身发放。
社保缴费基数是指社会保险缴纳的缴费标准,是根据职工上一年度1月到12月的所有工资性收入所得的平均额来确定的。缴费基数有上限和下限之分,具体数额根据各地区实际情况而定。例如,北京市2024年度企业职工基本养老保险、失业保险、工伤保险、职工基本医疗保险(含生育)的月缴费基数上限为35283元,下限为6821元。
温馨提示:本数据源于网络,仅供参考!具体需以当地具体法规为准!
社保线上缴费
灵活就业补贴
社保换档次
社保缴纳
灵活就业补贴
灵活就业补贴
社保缴费计算
社保卡不见
查询社保
不知线上社保咋缴费?