灵活就业社保:缴费基数为上年全省在岗职工月平均工资的60%-300%。
那么,衢州灵活就业人员社保缴费标准2024-2025最新来了,交社保有什么好处?根据新社通app-社保缴费查询工具提供的2025社保缴费标准详情数据:

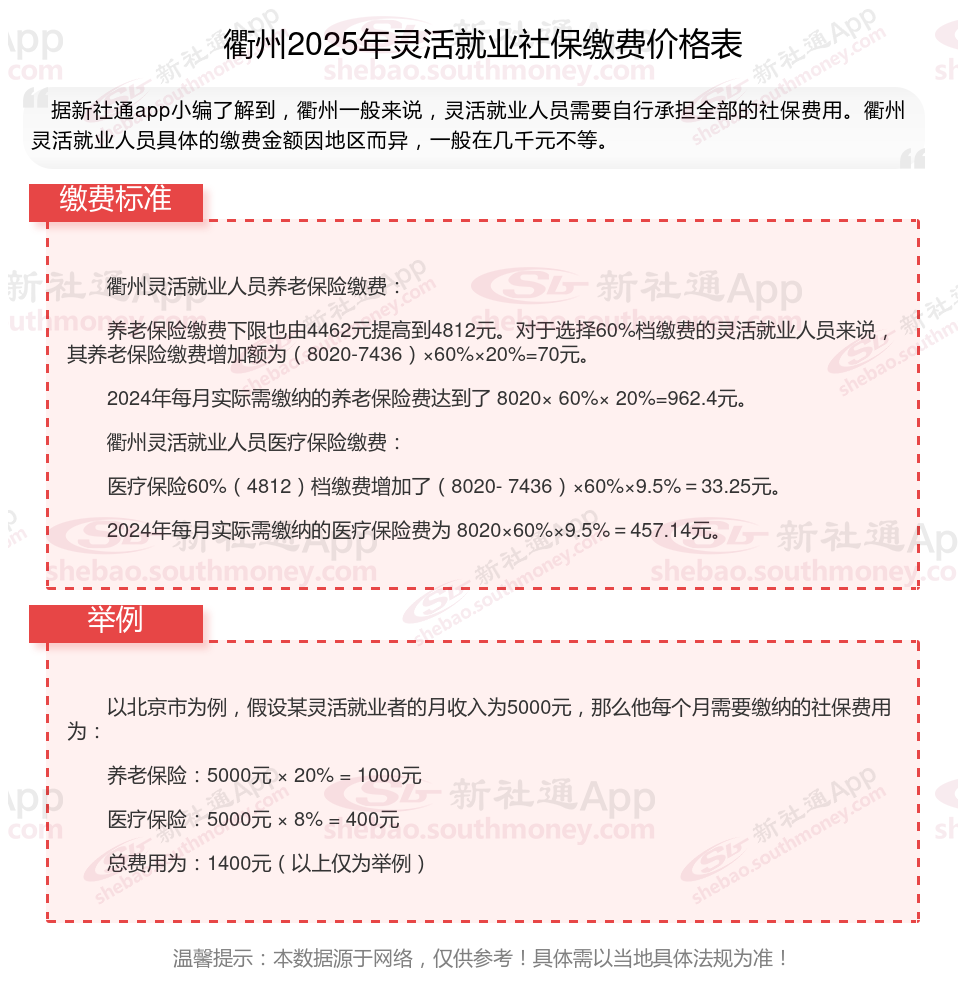
衢州灵活就业人员养老保险缴费:
养老保险缴费下限也由4462元提高到4812元。对于选择60%档缴费的灵活就业人员来说,其养老保险缴费增加额为(8020-7436)×60%×20%=70元。
2024年每月实际需缴纳的养老保险费达到了8020×60%×20%=962.4元。
衢州灵活就业人员医疗保险缴费:
医疗保险60%(4812)档缴费增加了(8020-7436)×60%×9.5%=33.25元。
2024年每月实际需缴纳的医疗保险费为8020×60%×9.5%=457.14元。
养老保险断缴,待遇清0吗?
社保断缴几个月,社保账户金额和累计缴纳时间,都不会归0。不过,社保断缴3个月还是会产生一些不利影响。《社会保险法》第六十条,用人单位应当自行申报、按时足额缴纳社会保险费,非因不可抗力等法定事由不得缓缴、减免。
职工应当缴纳的社会保险费由用人单位代扣代缴,用人单位应当按月将缴纳社会保险费的明细情况告知本人。
在我们日常生活中,法律是一种无形的约束,它既保护我们的权益,也规范我们的行为。无论是在工作中,还是在生活中,我们都需要充分了解和理解法律,以便更好地保护自己的权益。
4050补贴
社保缴纳
灵活就业补贴
城乡居民社保
灵活就业补贴
怎么算退休金
查询社保
灵活就业补贴
城乡居民社保
灵活就业补贴