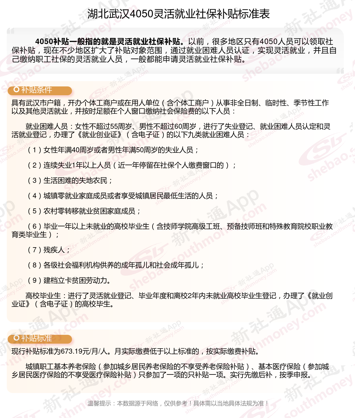
湖北武汉4050社保补贴多少钱一个月?2025湖北武汉灵活就业4050社保补贴是一项面向特定年龄段的就业困难人群的社会保险补贴。
湖北武汉4050灵活就业社保补贴是什么?今天聊一下4050补贴话题。44050社保补贴标准据新社通app小编了解,通常,4050社保补贴包含基本医疗保险和基本养老保险两个险种,社保补贴金额为申请人实际缴纳基本养老保险和基本医疗保险金额的2/3,具体标准以当地社保局公布的数据为准!那么湖北武汉4050灵活就业社保补贴标准是多少钱?湖北武汉4050社保补贴可以领取多少?接下来随新社通APP小编了解一下湖北武汉4050灵活就业社保补贴的最新资讯。
一、2024年湖北武汉4050社保补贴申请流程
湖北武汉4050社保补贴如何办理,申请流程如下:(1)符合领取条件的灵活就业人员向街道劳保机构申报就业,并凭《再就业优惠证》、社会保险缴费凭证等相关材料,向街道劳保机构提出社会保险补贴申请;
(2)街道劳保机构核实灵活就业人员的就业情况,出具灵活就业证明,并为其向当地县级以上劳保部门申请社会保险补贴;
(3)经劳保部门审核、财部门复核后,将补贴资金直接支付给本人;社会保险补贴标准按灵活就业人员实际缴纳社会保险费的一定比例计算。具体补贴方法由各、自治区、直辖市根据《资金管理通告》制定。
二、湖北武汉4050社保补贴多少钱一个月,湖北武汉4050社保补贴新规2025年最新标准

》如何了解自己的社保缴纳明细吗?点击新社通app社保计算器,帮您计算!
新社通app数据所得,数据仅供参考。
灵活就业补贴
退休工资计算方法
南昌社保怎么补缴?
灵活就业补贴
4050补贴
拉萨社保
缴纳社保
灵活就业补贴
灵活就业补贴
兰州社保