灵活就业社保的缴费主体是灵活就业者本人,他们需要自行承担全部的社保费用。
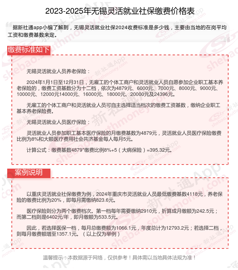
那么,自由职业者社保是多少钱一个月多少钱?根据新社通app-社保缴费查询工具提供的2025社保缴费标准详情数据:

缴纳社保是为了保护公民在面临年老、疾病、工伤、失业、生育等情形时,能够依法从社会获得物质帮助的权利。具体来说,缴纳社保的作用主要体现在以下几个方面:
养老保险:确保退休后的经济来源,提供基本生活保证。
工伤保险:保护因工作原因受伤或患职业病的劳动者获得必要的经济补偿和医疗服务。由用人单位全额缴纳。
失业保险:以在失业时获得失业保险金等补助。而失业保险这样的险种属于法规性保险,通常在商业保险公司是买不到的。
生育保险:降低生育成本,鼓励生育相关法规的确定。
医疗保险:单位交9.8%,个人交2%。交的钱一部分进了个人账户,可以用来门诊结算、体检、去药房买药。另一部分进了资金池。平时去医院看病,通常有个起付线和封顶线,达到标准符合相关法规并且在医保目录范围内的,就可以报销,减轻个人负担。
五险一金
不知线上社保咋缴费?
缴纳社保比例
4050补贴
4050补贴
城乡居民社保
社保缴纳
4050补贴
社保缴纳
社保缴费