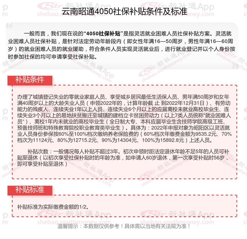
云南昭通4050社保补贴多少钱一个月?云南昭通4050社保补贴2025年最新标准是多少?2025云南昭通4050补贴主要针对的是年龄在40岁以上的女性和50岁以上的男性,这些人群通常因为年龄较大而面临就业困难。
4050社保补贴标准据新社通app小编了解,通常,4050社保补贴包含基本医疗保险和基本养老保险两个险种,社保补贴金额为申请人实际缴纳基本养老保险和基本医疗保险金额的2/3,具体标准以当地社保局公布的数据为准!那么云南昭通灵活就业人员4050补贴最新标准是多少,云南昭通4050灵活就业人员社保补贴一年可以有多少钱?接下来随新社通APP小编具体了解一下4050社保补贴内容。
一、2025年云南昭通灵活就业4050社保补贴在哪办理?
云南昭通灵活就业4050社保申请可以在户口所在地乡镇、街道(开发委)所属社区(村)办理。
1.申请时间:2-4月。
2.申请地点:到户口所在地乡镇、街道(开发委)所属社区(村)办理申报登记手续。
3.申请资料:《再就业优惠证》或《就业失业登记证》原件及复印件、身份证复印件、灵活就业证明1份、《审核认定表》一式两份、银行出具的加盖公章的缴纳社会保险费单据。
二、云南昭通4050社保补贴多少钱一个月?云南昭通4050社保补贴2025年最新标准是多少?

三、?4050的补贴要怎么查询?怎样查社保卡里面的补贴款4050的补贴有多少?
要查询社保卡里面的4050补贴款,可以通过以下方式进行:
查询方式
电话查询:拨打人力资源社保咨询服务电话12333,根据语音提示或人工服务查询4050补贴的到账情况。
窗口查询:携带本人有效证件(如身份证、社保卡等)至当地社保局办公大厅窗口,直接询问工作人员并查询补贴到账记录。
终端查询:如果所在地区设有社保自助查询终端,可以通过该终端进行社会保险查询,包括4050补贴的到账情况。
灵活就业补贴
社保线上缴费
4050补贴
退休金
缴纳社保
4050补贴
社保断交
城乡社保是否允许补交?
灵活就业补贴
社保缴纳