据新社通app数据显示,长沙灵活就业养老保险缴费基数2024-2025年最新标准如下:
2025年度,全省职工基本养老保险缴费基数上限为全口径工资的300%,即20133元/月;下限为全口径工资的60%,即4027元/月。
个人缴费比例:20%;
(注:本文数据仅供参考,具体以当地缴费标准为准)
长沙灵活就业自己交社保一个月要交多少钱?灵活就业人员社保缴费按什么档次缴纳好,怎么选择划算?根据新社通app-社保缴费查询工具提供的最新数据如下:

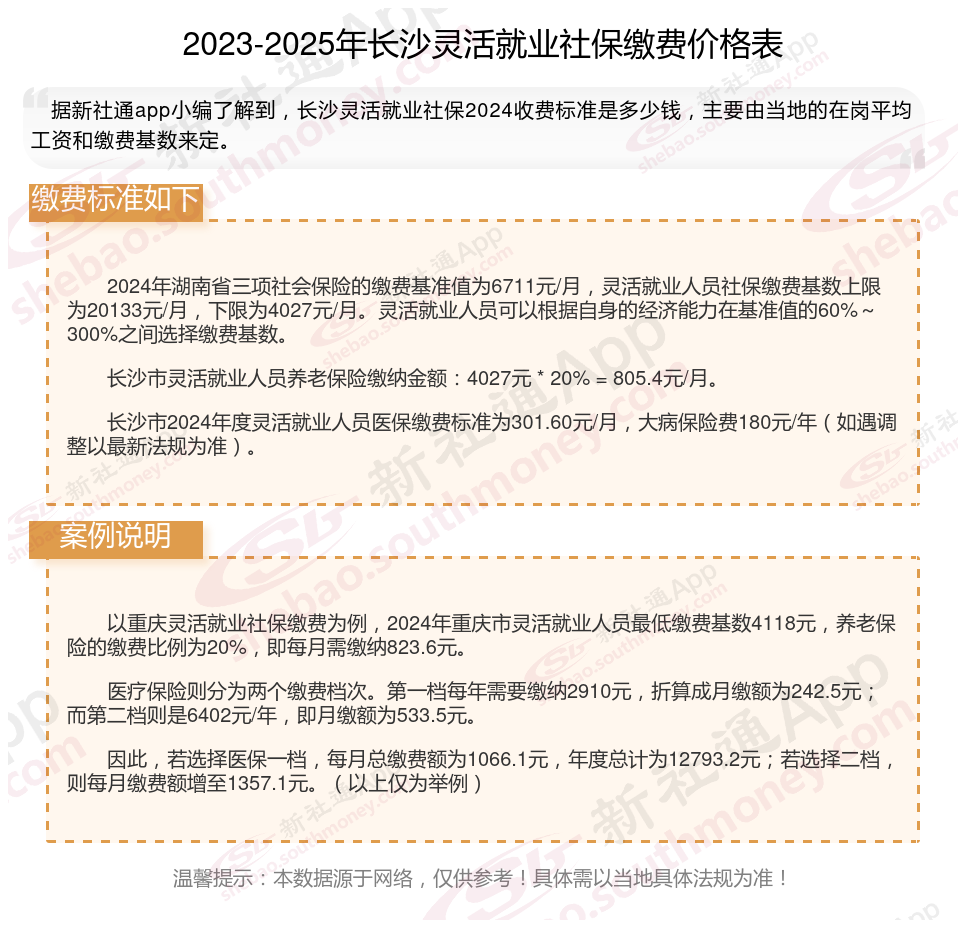
2024年湖南省三项社会保险的缴费基准值为6711元/月,灵活就业人员社保缴费基数上限为20133元/月,下限为4027元/月。灵活就业人员可以根据自身的经济能力在基准值的60%~300%之间选择缴费基数。
长沙市灵活就业人员养老保险缴纳金额:4027元*20%=805.4元/月。
长沙市2024年度灵活就业人员医保缴费标准为301.60元/月,大病保险费180元/年(如遇调整以最新法规为准)。
社保的缴费基数,是指企业或者职工个人用于计算缴纳社会保险费的工资基数,用此基数乘以费率,就是企业或者个人应该缴纳的社会保险费的金额。各地的社保缴费基数与当地的平均工资数据相挂钩,是按照职工上一年度1月至12月的所有工资性收入所得的月平均额来确定的。每年确定一次,且确定以后,一年内不再变动,社保基数申报和调整的时间,一般是在7月。
灵活就业补贴
社保线上缴费
灵活就业补贴
4050补贴
灵活社保缴费
灵活就业补贴
灵活就业补贴
灵活就业补贴
灵活社保缴费
灵活就业补贴