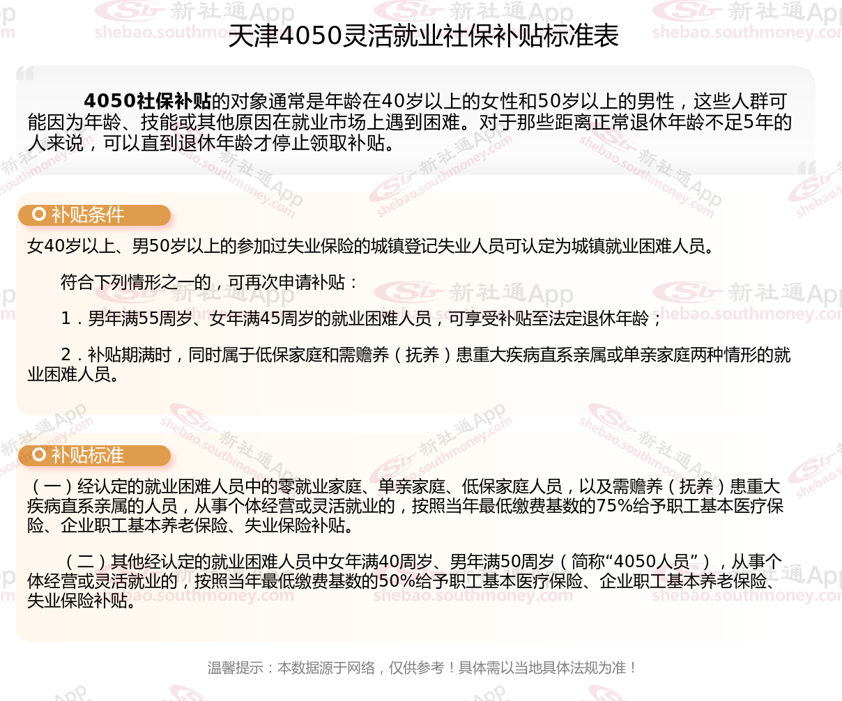
2025年天津4050社保补贴新规 2025年天津4050社保补贴标准及条件是什么?2025天津4050补贴主要针对的是年龄在40岁以上的女性和50岁以上的男性,这些人群通常因为年龄较大而面临就业困难。
天津4050灵活就业社保补贴标准如何?“4050补贴”主要是针对大龄就业困难人群的社保补贴,申请条件包括年龄、就业困难、灵活就业并自费缴纳社保,需要持有失业登记证,不同地区可能有细微差别,比如农村户口的限制。那么天津4050灵活就业社保补贴标准是多少钱?天津4050社保补贴条件是什么?接下来随新社通APP小编了解一下天津4050灵活就业社保补贴标准最新资讯。
一、2025年天津4050社保补贴新规2025年天津4050社保补贴标准是什么,需要什么条件?

》》还不知道自己社保缴纳明细吗?点击新社通app社保计算器,查询所在城市社保缴费明细!
新社通app数据所得,数据仅供参考。
二、2025年天津灵活就业4050社保补贴申请流程:
天津4050社保补贴办理流程是什么,如下:
符合条件的申请人需要携带相关证件和资料到户口所在地的社区劳动服务中心进行申请。
工作人员会对申请人的资料进行审核,并核实其是否符合申请条件。
如果申请人的资料齐全、符合条件,工作人员会为其办理社保补贴手续。
申请人需要按规的时间和地点领取社保补贴。
补贴标准:
以就业困难人员的实际缴费基数(最高不超过上年度全市在岗职工月平均工资的60%)计算的用人单位应支付的基本养老保险、基本医疗保险和失业保险费用之和。
补贴期限:与用人单位招用就业困难人员社会保险补贴期限合并计算,在就业困难人员距国法定退休年龄超过5年之前,累计不超过36个月;在就业困难人员距国法定退休年龄不足5年期间,累计不超过60个月。就业困难人员灵活就业社会保险补贴资金从失业保险基金列支。
三、?天津社保断缴的影响有哪些?
社保断缴会对个人产生多方面的影响,主要包括以下几点:
?养老金待遇减少?:社保缴费中断会导致累计缴费年限缩短,从而影响最终领取的养老金金额。因此,长期断缴可能会显著降低退休后的养老金水平。
?医疗报销权益丧失?:在社保中断期间,个人可能无法享受医疗报销等福利待遇。如果中断时间超过一定期限(如3个月),重新缴费后可能需要等待一段时间(如6个月)才能再次享受医保待遇。
?生育保险无法报销?:生育保险通常需要连续缴纳一定期限(如9个月或12个月)才能享受相关待遇。如果社保中断,可能会导致生育保险无法报销,从而增加生育期间的经济负担。
?影响购房、购车和入户?:在一些城市,非本地户口的人想要购房、购车或入户,需要连续缴纳社保达到一定时限。如果社保中断,可能需要重新计算缴费期限,从而错失相关优惠或法规。
?其他影响?:社保中断还可能影响个人在失业、工伤等方面的权益。例如,失业保险需要在失业前连续缴纳一定期限的社保才能领取;工伤保险则需要在参保状态下才能享受相应待遇。
针对社保断缴的问题,个人应积极采取方法进行补缴或调整户籍地等,以避免可能带来的负面影响。同时,也建议个人在换工作或换城市时,注意及时转移接续社保关系,确保社保缴费的连续性。
需要注意的是,不同地区的社保法规可能有所不同。因此,在遇到社保断缴问题时,建议咨询当地社保机构或相关部门以获取最准确的信息和方法。
灵活就业补贴
社保线上缴费
灵活就业补贴
4050补贴
灵活社保缴费
灵活就业补贴
灵活就业补贴
灵活就业补贴
灵活社保缴费
灵活就业补贴