灵活就业社保:如果选择城镇职工社保方式,个人需承担全部的20%养老保险费用,成本较高。如果选择城乡居民社保方式,责缴费成本相对较低,但退休后养老金也相应较低。
那么,朔州灵活就业人员社保缴费标准2024-2025最新来了,交社保有什么好处?根据新社通app-社保缴费查询工具提供的2025社保缴费标准详情数据:

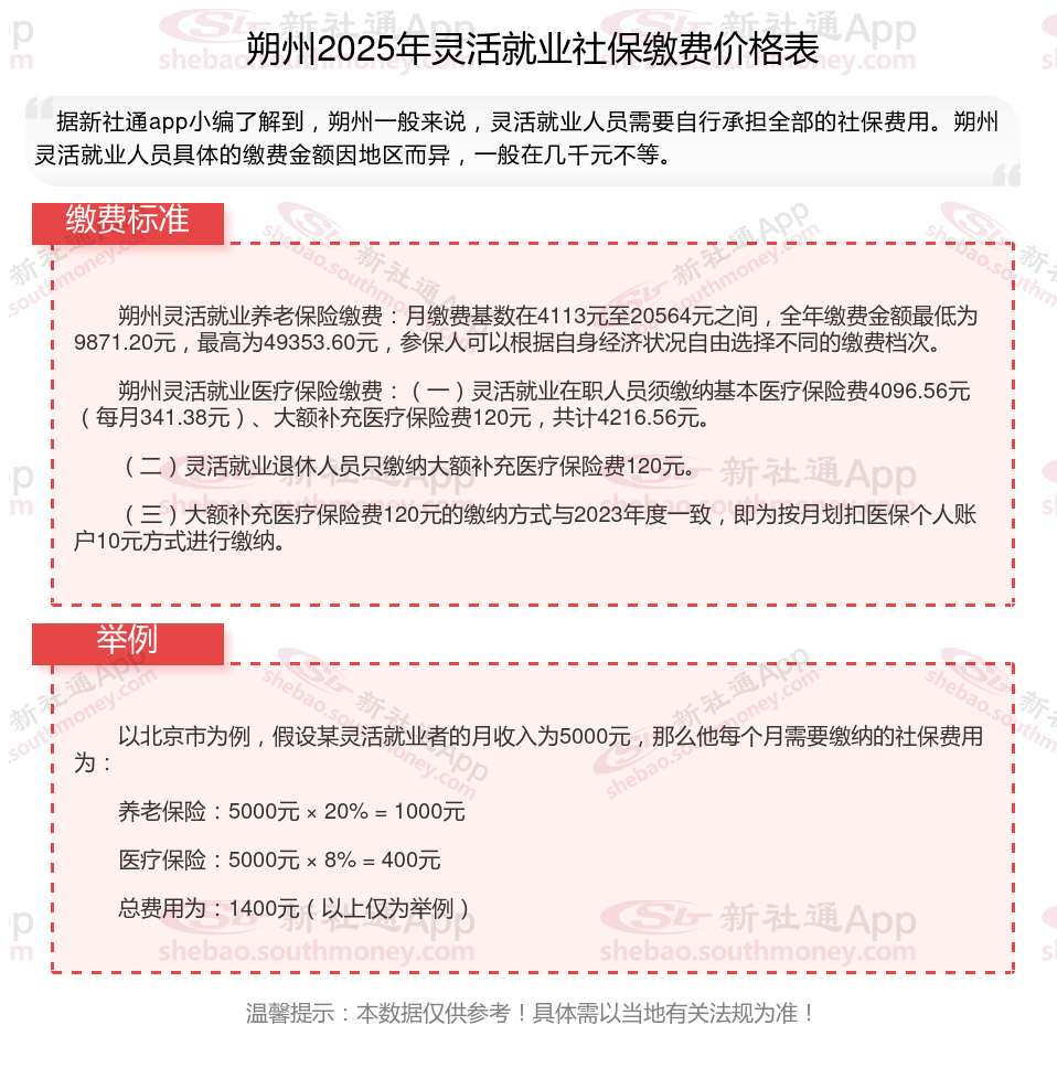
朔州灵活就业养老保险缴费:月缴费基数在4113元至20564元之间,全年缴费金额最低为9871.20元,最高为49353.60元,参保人可以根据自身经济状况自由选择不同的缴费档次。
朔州灵活就业医疗保险缴费:(一)灵活就业在职人员须缴纳基本医疗保险费4096.56元(每月341.38元)、大额补充医疗保险费120元,共计4216.56元。
(二)灵活就业退休人员只缴纳大额补充医疗保险费120元。
(三)大额补充医疗保险费120元的缴纳方式与2023年度一致,即为按月划扣医保个人账户10元方式进行缴纳。
听说,养老保险断缴后,养老保险个人账户就会清0?
这里可以肯定的告诉大家,咱们的养老保险缴费年限是累积计算的,即便是参保人员出现断缴的情况,则之前的养老保险缴费年限也是不会被清0的,由此就可以看出,在2024年养老保险断缴了3年,则之前的缴费年限是不会被清0的。
不过需要注意的是:截止到2024年3月份,咱们各地的职工养老保险都是不能够补缴的,只有部分公司单位应缴未缴的年限才能够补缴,而其它情况都是不可以补缴的,那这位在2024年断交了3年的参保人员,之前断缴的年限都是无法补缴的,而想要缴费的话就只能从目前开始了。
灵活社保缴费
灵活社保缴费
灵活就业补贴
退休工资计算
灵活就业补贴
社保断交
灵活就业补贴
查询社保
社保缴费基数及比例
社保缴纳