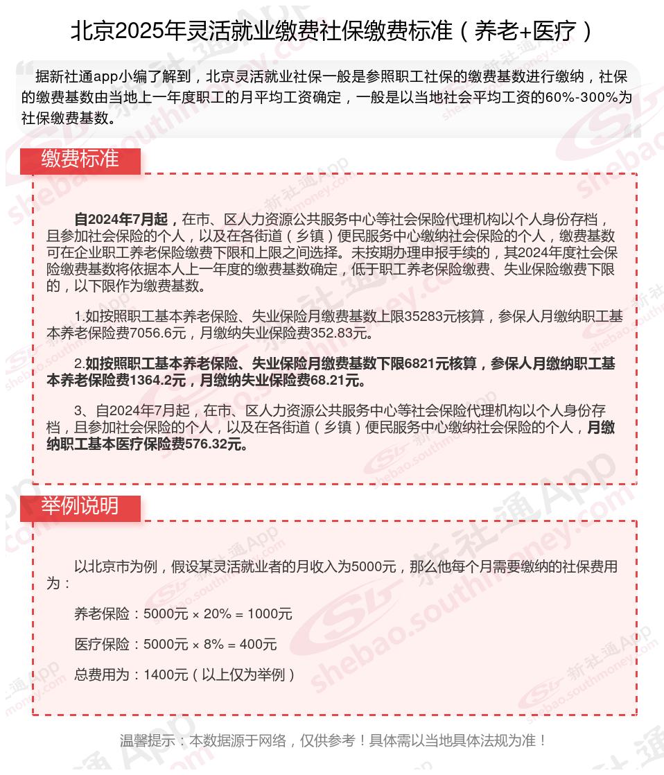
据新社通app数据显示,2024-2025年北京灵活就业人员养老保险的缴费标准:
养老保险缴费基数的下限为6821元;养老保险缴费比例为20%。
(注:本文数据仅供参考,具体以当地缴费标准为准)
灵活就业者买社保一个月费用要交多少钱?根据新社通app-社保缴费查询工具提供的2025社保缴费标准详情数据如下:

退休年龄:达到退休年龄条件后可以开始领取养老金的年龄,退休年龄的高低直接影响到养老金的计发月数和领取总额。随着退休年龄的推迟,计发月数减少,但个人账户养老金的领取总额可能会增加。同时,养老金计发基数的变化也可能对养老金的数额产生重要影响。
个人账户金额:个人账户金额是基本养老金的重要组成部分。个人账户金额越多,基本养老金的数额就越高。
个人账户积累:个人账户资金是养老金的另一部分,缴费越多,个人账户积累也越多,退休时领取的养老金也就越多。
退休省份:退休省份的选择很关键。不仅仅关系到养老金的计发,也关系到养老金的增长,养老保险的缴费。
(备注:数据仅供参考,具体以当地有关法规为准)
灵活就业补贴
灵活就业补贴
灵活就业补贴
社保卡不见
4050补贴
江西宜春社保
社保缴纳
查询社保
城乡居民社保
灵活就业补贴