五险一金是指用人单位给予劳动者的几种保险待遇的合称,包括基本养老保险、基本医疗保险、失业保险、工伤保险、生育保险及住房公积金。
接下来了解一下,萍乡灵活就业人员社保缴费标准是多少?退休能领多少钱呢?根据新社通app-社保缴费查询工具提供的2025社保缴费标准详情数据:

》一键算清您的社保缴费明细!新社通app社保计算器,让您清清楚楚了解缴费明细!
新社通社保计算器计算所得,数据仅供参考。
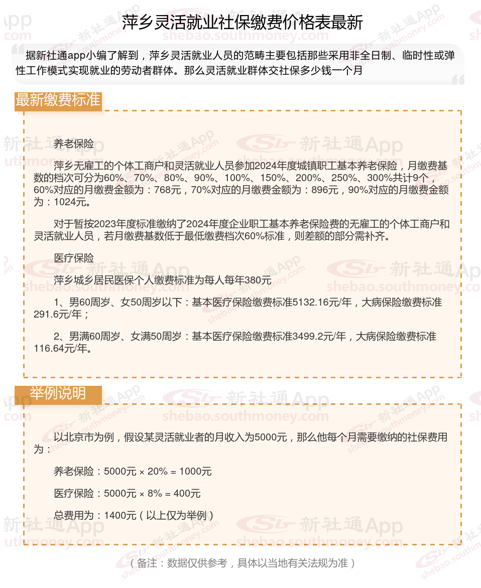
据新社通app数据显示,2024-2025年萍乡灵活就业人员养老保险的缴费标准是根据缴费基数来确定的:
个人养老保险缴费比例为20%,缴费基数的下限为3839元。
(注:本文数据仅供参考,具体以当地缴费标准为准)
断缴社保的影响大不大?
养老保险:对于职工养老保险这一块,如果在社保中断缴费以后即便是他不会清0,但是它的影响主要体现在不能够连续缴费,从而导致社保出现了中断缴费,最终自身的累计缴费年限会变得更短一些,那么这种情况下最直接的影响就是今后养老金的待遇水平会变得更低,但是如果说你具备了法定的退休条件,比如说满足15年或者20年以上的最低缴费年限,也依然是能够办理退休的。
医疗保险:社保断缴对医疗保险的影响最为直接。一旦社保断缴,从断缴的第二个月起,个人就无法享受医疗保险的报销待遇。这意味着,如果在此期间发生医疗费用,个人将需要承担全部费用,无法获得医保的报销。此外,多数地区允许补缴的期限仅为3个月,超过此期限则无法补缴,从而影响个人享受医保的权益。
生育保险:如果享受生育保险,职工必须和用工单位建立起生育保险的缴纳,而且要在生产之前,满足连续缴纳生育保险一年以上的时间,这种情况下才具备生育保险享受的条件,如果说你出现了生育保险的中断交费,或者说不符合连续一年的交费,那么依然是无法享受到生育保险的报销,包括生育津贴的待遇。
失业保险、工伤险、生育保险:生育保险必须分娩或实施计划生育手术时,用人单位已为其参加生育保险且连续足额缴纳生育保险费满12个月。
生育保险:生育保险报销的条件之一是保险要连续缴满12个月,如果中途断掉,后续则不能报销,也无法领取生育津贴。
灵活就业补贴
灵活就业补贴
灵活就业补贴
社保卡不见
4050补贴
江西宜春社保
社保缴纳
查询社保
城乡居民社保
灵活就业补贴