一、2025年太原灵活就业社保缴费标准公布啦 太原灵活就业社保多少钱一个月?

二、太原2025年灵活就业社保缴费基数及比例最新消息
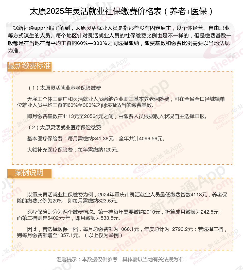
太原社保缴费比例各个地区标准有些细微的差别,并且会不断产生新的变化。
社保缴纳费用是以缴费基数为基数以一定的比例进行缴费,职工社保分为单位缴纳部分和个人缴纳部分,两者缴纳比例不同,但是灵活就业人员参保职工社保没有单位负责,将全部由个人缴费。
提示:灵活就业养老保险的缴费比例一致,都是社保缴费基数的20%。
灵活就业医保的缴费比例就有些差异了,有些地方是6%,有些地方是8%,有些地方是13%。
太原灵活就业社保参照职工社保的缴费基数进行缴纳。灵活就业社保由于各地区经济发展水平不一,职工月平均工资存在差异,所以各地区的社保缴费基数上下限也不同。
而社保缴费基数由当地上一年度职工的月平均工资确定,一般是以当地社会平均工资的60%-300%为社保缴费基数,基本上分为60%、80%、90%、100%、150%、200%、250%、300%等八个缴费档次。
社保需要缴纳多少年,才能领取养老金?
社保需要累计缴纳满15年才可以在你法定退休年龄之后享受社保待遇。社保交满15年后可以不再交费。如果有单位,即使缴满15年,但职工还未退休的,企业还得继续缴费,直至退休;个人缴纳社保的话,可停缴,也可继续缴纳,根据当地要求,肯定也是继续缴纳好,养老保险是遵循“多缴多得”的原则,缴费基数越高、年限越长,退休时领取养老金也越多。
社保续交
社保线上缴费
社保缴纳
灵活就业补贴
天津社保
查询社保
伊春社保断了
灵活就业补贴
社保线上缴费
灵活就业补贴