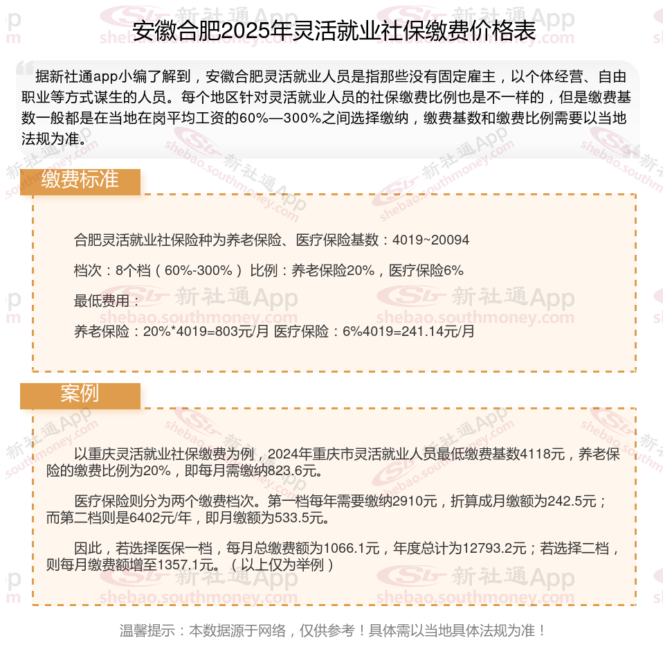
2025灵活就业社保缴费标准的调整,既体现了法规的连续性,又适应了经济社会发展的要求。灵活就业人员应根据自身情况,合理选择缴费基数和缴费比例,确保自身权益得到充分保证。那么2025年安徽合肥灵活就业人员社保需要交多少钱,你了解2025年安徽合肥灵活就业人员社保缴费基数及比例吗,接下来随新社通APP小编一起来看看。
一、安徽合肥灵活就业人员社会保险缴费档次表,2025年最新个人社保养老保险缴费标准一览

二、社保缴费档次有哪些?选择最适合你的方案
大家好,今天我们来聊聊社保缴费档次的那些事儿。社保缴费档次其实很简单,主要分为四个档次:最低档(40%)、一档(60%)、二档(80%)和三档(100%)。具体怎么选,咱们一起来看看。
60%档次
这个档次的缴费基数是上年社会平均工资的60%。按照上面的例子,缴费基数就是1800元。月缴费金额大概是692.37元。这个档次相对来说比较适中,既能保证一定的保护,也不会给经济带来太大压力。
40%档次
这个档次的缴费基数是上年社会平均工资的40%。比如说,去年社会平均工资是3000元,那你选最低档的话,缴费基数就是1200元。养老、基本医疗、大病互助和生育险共同组成,月缴费金额大概是548.57元。这个档次适合预算有限的朋友,但需要注意的是,缴费档次越高,未来领取的养老金也会越多哦。
100%档次
这个档次的缴费基数是上年社会平均工资的100%。按照上面的例子,缴费基数就是3000元。月缴费金额大概是979.77元。这个档次适合那些经济条件较好,想要更高保护的朋友。
80%档次
这个档次的缴费基数是上年社会平均工资的80%。按照上面的例子,缴费基数就是2400元。月缴费金额大概是835.97元。这个档次适合那些想要更高保护的朋友,缴费越高,未来领取的养老金也会越多。
总的来说,社保缴费档次的选择还是要根据自己的实际情况来定。预算有限的朋友可以选择最低档,而想要更高保护的朋友可以选择更高的档次。当然,缴费年限也是一个重要的因素,缴得越久,未来领取的养老金也会越多。
灵活就业补贴
灵活社保缴费
灵活就业补贴
农村社保要交多少年?
社保缴纳
灵活就业补贴
灵活就业补贴
2025年吉林四平4050社保补贴新规
领取社保福利补贴
社保缴纳