据新社通app数据显示,盘锦灵活就业养老缴费基数明细如下:
养老缴费缴费基数为:4273元;
个人缴费比例:20%;
(注:本文数据仅供参考,具体以当地缴费标准为准)
2025年盘锦灵活就业缴费标准个人交多少呢, 个人是可以自己交社保的吗?根据新社通app-社保缴费查询工具提供的最新数据如下:

》》》想知道自己社保缴纳多少钱吗?快来新社通社保计算器,点击下方使用!
新社通app数据所得,数据仅供参考。
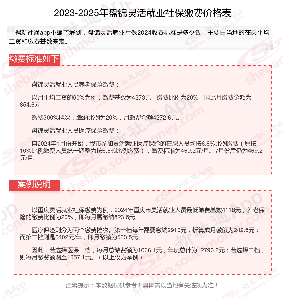
盘锦灵活就业人员养老保险缴费:
以月平均工资的60%为例,缴费基数为4273元,缴费比例为20%,因此月缴费金额为854.6元。
缴费300%档次,缴纳比例为20%,月缴费金额4272.6元。
盘锦灵活就业人员医疗保险缴费:
自2024年1月份开始,我市参加灵活就业医疗保险的在职人员均按6.8%比例缴费(原按10%比例缴费人员统一调整为按6.8%比例缴费),缴费标准为469.2元/月。7月份后仍为469.2元/月。
灵活就业社保与职工社保险种有什么不一样:
灵活就业社保:主要涵盖养老保险和医疗保险,部分地区可能还包括失业保险,保险范围相对较窄。
在职职工需承担五个方面的社会责任,具体涵盖养老保险、医疗保险、工伤保险、生育保险以及失业保险,这也就是我们习以为常所称谓的“五险”。
灵活就业补贴
缴纳社保
灵活就业补贴
4050补贴
退休工资计算
铜川社保
4050补贴
阿克苏社保
灵活就业补贴
四川宜宾社保