咸宁4050社保补贴多少钱一个月?2025咸宁灵活就业4050社保补贴是一项面向特定年龄段的就业困难人群的社会保险补贴。
咸宁4050灵活就业社保补贴标准如何?“4050补贴”主要是针对大龄就业困难人群的社保补贴,申请条件包括年龄、就业困难、灵活就业并自费缴纳社保,需要持有失业登记证,不同地区可能有细微差别,比如农村户口的限制。那么咸宁4050灵活就业社保补贴标准是多少钱?咸宁4050社保补贴条件是什么?接下来随新社通APP小编了解一下咸宁4050灵活就业社保补贴标准最新资讯。
一、2024年咸宁4050社保补贴申请流程
咸宁4050社保补贴如何办理,申请流程如下:(1)符合领取条件的灵活就业人员向街道劳保机构申报就业,并凭《再就业优惠证》、社会保险缴费凭证等相关材料,向街道劳保机构提出社会保险补贴申请;
(2)街道劳保机构核实灵活就业人员的就业情况,出具灵活就业证明,并为其向当地县级以上劳保部门申请社会保险补贴;
(3)经劳保部门审核、财部门复核后,将补贴资金直接支付给本人;社会保险补贴标准按灵活就业人员实际缴纳社会保险费的一定比例计算。具体补贴方法由各、自治区、直辖市根据《资金管理通告》制定。
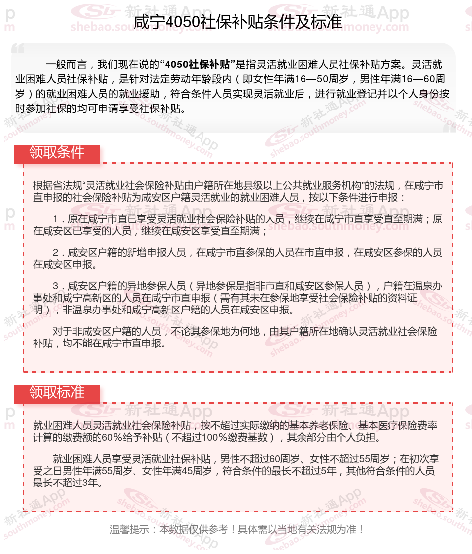
二、咸宁4050社保补贴多少钱一个月,咸宁4050社保补贴新规2025年最新标准

》》点击新社通app社保计算器,查询你的社保缴纳明细!
新社通app数据所得,数据仅供参考。
灵活就业补贴
退休工资计算
,自己缴社保和单位缴社保的区别是什么
社保缴费计算
4050补贴
查询社保
灵活就业补贴
缴纳社保比例
灵活就业补贴