社保自己交需要多少钱一个月?买哪个档次最划算?根据新社通app-社保缴费查询工具提供的2025社保缴费标准详情数据如下:

灵活就业社保:按当地社平工资的60%-300%自己选择缴费基数,缴费方式可以选择按月、按季度、按半年或者按年度缴纳。
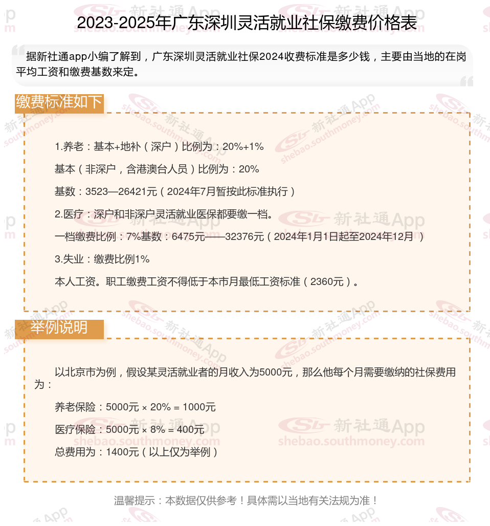
据新社通app数据显示,广东深圳灵活就业人员养老保险缴费基数2024-2025年最新标准如下:
缴费基数下限暂按不低于3523元/月执行。按照个人20%的缴费费率,个人养老保险缴费金额低于704.6元/月。
(注:本文数据仅供参考,具体以当地缴费标准为准)

》》还不知道自己社保缴纳明细吗?点击新社通app社保计算器,查询所在城市社保缴费明细!
新社通app数据所得,数据仅供参考。
灵活就业补贴
退休工资计算
,自己缴社保和单位缴社保的区别是什么
社保缴费计算
4050补贴
查询社保
灵活就业补贴
缴纳社保比例
灵活就业补贴