2025宁夏石嘴山4050补贴主要针对的是年龄在40岁以上的女性和50岁以上的男性,这些人群通常因为年龄较大而面临就业困难。
“4050人员”是国对大龄就业困难人员的一种称呼,指的是女性年满40岁,男性年满50岁的人员,那么宁夏石嘴山4050灵活就业社保补贴标准是多少钱?宁夏石嘴山4050社保补贴条件是什么?接下来随新社通APP小编了解一下最新资讯。
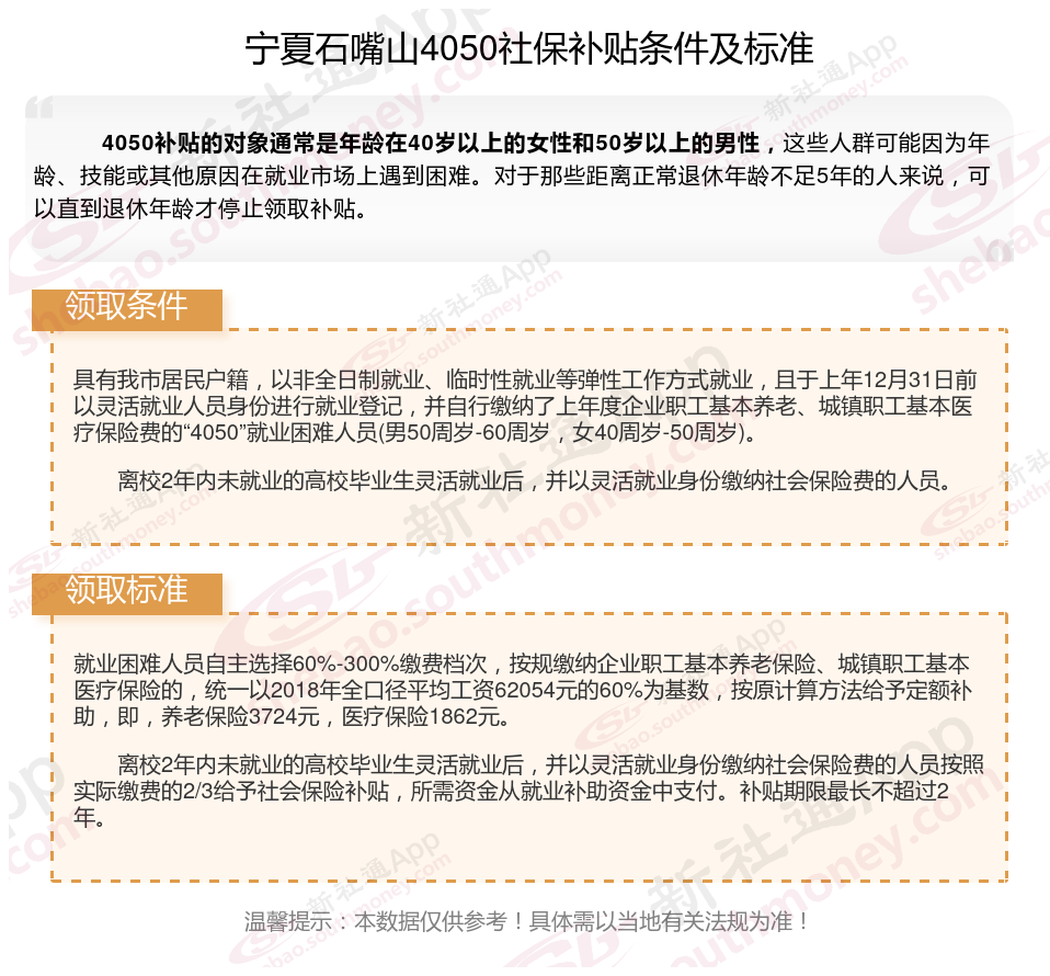
一、宁夏石嘴山4050社保补贴标准及条件2025年最新消息

二、2025年宁夏石嘴山灵活就业4050社保补贴申请流程是怎么样的?
宁夏石嘴山4050社保补贴如何办理?
1.女满40周岁以上,男满50周岁以上,具有宁夏石嘴山户口,持有再就业优惠证,可到辖区社区居委会办理灵活就业人员认定。需提供:单位或户主雇佣证明、户口簿、再就业优惠证、代扣银行账号、交纳社保费的单据。(具体手续向社区居委会咨询)。
2.凭认定完的《宁夏石嘴山市灵活就业人员认定申请表》原件、复印件,个人身份证或户口簿原件到地税局办税服务中心办理“4050”补贴对象参保手续,养老保险、失业保险两个险都必须参保。
3.每个月都必须到银行打印当月交纳的社保费单据。
4.于每季度的第一个月的前七个工作日到街道劳动事务所申请补贴,凭缴费单据、灵活就业认定证明、再就业优惠证、银行账户,由街道汇总后,将社保补贴直接划拨到个人银行账户。
宁夏石嘴山4050社保补贴办理所需材料:
1、《灵活就业人员社保补贴申请表》原件;
2、《灵活就业证明》(一张原件,一张复印件);
3、申办人第二代身份证和户口本复印件;
4、《档案托管合同书》复印件;
5、从其他公共托管机构转移到市档案托管中心的申请人需提供往年度社保补贴享受情况证明。
2025年广西北海4050社保补贴新规
社保续交
社保线上缴费
灵活社保缴费
社保断交
灵活就业补贴
巴彦淖尔灵活就业社保
灵活社保缴费
灵活就业补贴
湖北潜江社保