2025三门峡4050补贴主要针对的是年龄在40岁以上的女性和50岁以上的男性,这些人群通常因为年龄较大而面临就业困难。
4050补贴需要以灵活就业身份参加职工养老和医疗保险,补贴标准不超过实际缴费的三分之二,最长3年,距离退休不足5年的可延长到退休。补贴对象包括国企下岗人员、低保家庭等。申请流程需要提交身份证、银行账户等。那么三门峡4050灵活就业社保补贴标准是多少钱?三门峡4050社保补贴条件是什么?接下来随新社通APP小编了解一下最新资讯。
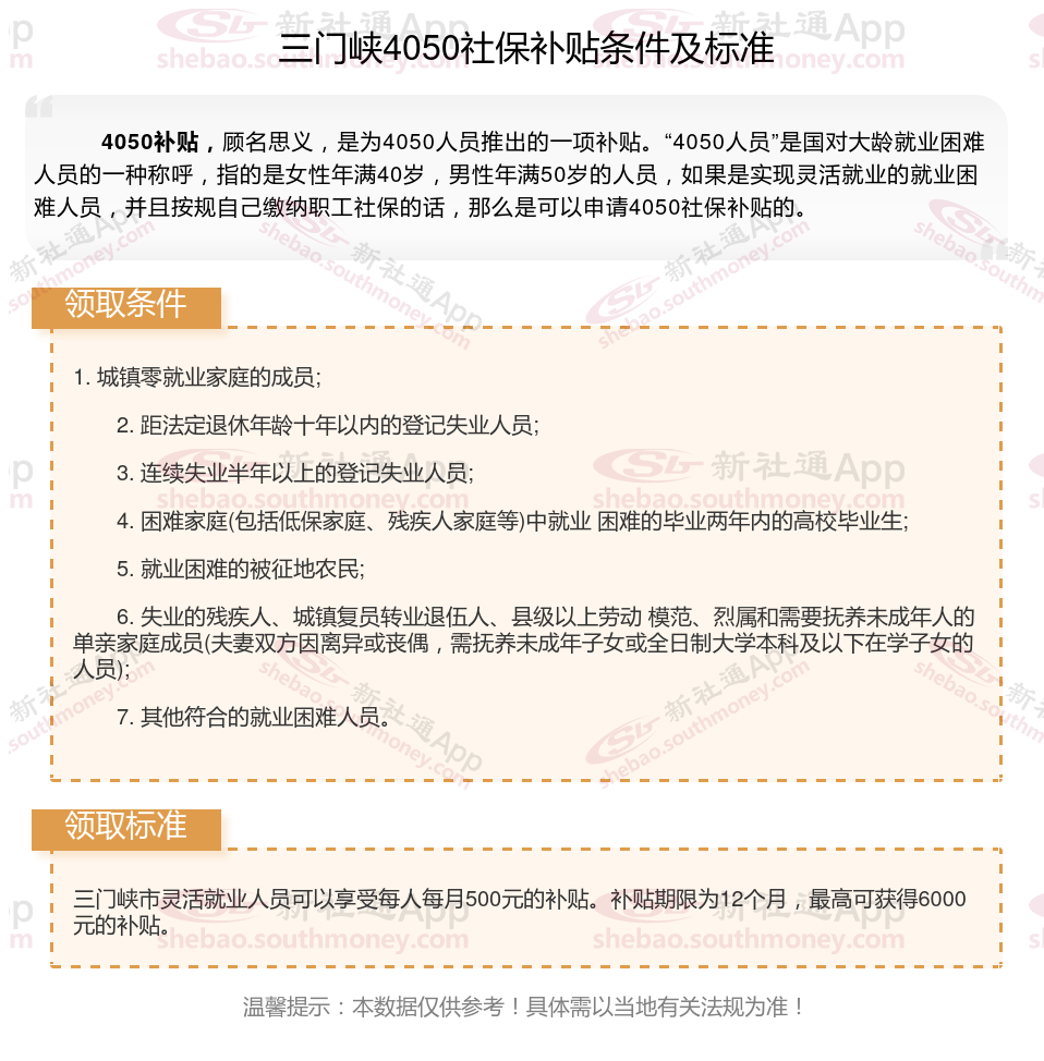
一、2023-2024年三门峡4050灵活就业社保补贴标准及条件

二、三门峡灵活就业4050社保补贴申请流程:
1、三门峡4050社保补贴申请条件
首先,需要确保自己符合申请社保补贴的条件。一般来说,这些条件可能包括:
年满40周岁的女性或年满50周岁的男性(部分地区可能要求女性满45周岁,男性满55周岁)。
必须是自己交社保的就业困难群体,包括下岗失业人员等。
参加了社保并按时交费,没有断交。
提供就业困难的证明材料。
要有灵活就业登记且登记时间满一年以上。
名下没有营业执照,因为个体工商户不属于灵活就业人员的范畴。
请注意,不同地区的领取年龄、领取标准以及领取时间法规可能有所不同,具体以当地方案为准。
2、三门峡灵活就业人员社保所需材料
在申请社保补贴时,需要准备以下材料:
身份证。
社保卡。
户口本。
就业失业登记证(部分地区可能需要)。
灵活就业社会保险补贴申请表。
就业困难的证明材料(如失业证、下岗证等)。
灵活就业登记证明(登记时间需满一年以上)。
如果是有雇主的灵活就业人员,还需要提供雇主营业执照复印件(雇主为个体工商户需提供)或雇佣协议复印件(雇主不属于个体工商户者需提供)。高校毕业生自主创业的需要提供毕业证书和营业执照。
3、三门峡4050补贴选择申请方式
灵活就业人员可以选择线上或线下方式进行申请:
线上申请:大多数地区都开通了线上申请渠道,申请人可以通过网站、手机APP等途径进行申请。在申请过程中,需要填写个人信息、就业信息、收入情况等,并上传相关证明材料。提交申请后,系统会自动进行初步审核,审核通过后进入下一步。
线下申请:对于不熟悉网络操作的申请人,可以选择线下申请。前往三门峡当地社保局或人社部门,填写申请表并提交相关证明材料。工作人员会对申请材料进行审核,审核通过后进入下一步。
4、审核与公布
提交申请后,相关部门会对申请人的材料进行审核。审核过程中,可能会要求申请人补充材料或进行面试。审核通过后,申请人的信息会进行公布,一般公布期为7天。公布期间,如有异议,相关部门会进行核实。
5、领取补贴
公布期结束后,如无异议,申请人即可领取4050灵活就业补贴。补贴金额根据当地方案和申请人的实际情况而定,一般会按月或按季发放。领取补贴时,申请人需要携带有效身份证明,并签字确认领取金额。
6、注意事项
申请人需确保所提交的材料真实有效,如有虚假,将取消申请资格并承担相应法律责任。
申请人应关注方案变化,及时了解最新方案要求,确保申请流程顺利进行。
申请人应妥善保管相关证明材料,以备不时之需。
如遇问题或困难,申请人可咨询当地社保局或人社部门,寻求帮助。
希望以上信息能对您有所帮助。如果您在申请过程中遇到任何问题,建议您及时咨询当地社保局或人社部门的工作人员。
2025年广西北海4050社保补贴新规
社保续交
社保线上缴费
灵活社保缴费
社保断交
灵活就业补贴
巴彦淖尔灵活就业社保
灵活社保缴费
灵活就业补贴
湖北潜江社保