2025三亚4050补贴主要针对的是年龄在40岁以上的女性和50岁以上的男性,这些人群通常因为年龄较大而面临就业困难。
4050补贴主要是针对大龄就业困难人群的社保补贴,申请条件包括年龄、就业困难、灵活就业并自费缴纳社保,需要持有失业登记证,不同地区可能有细微差别,比如农村户口的限制。那么三亚4050灵活就业社保补贴标准是多少钱?三亚4050社保补贴条件是什么?接下来随新社通APP小编了解一下最新资讯。
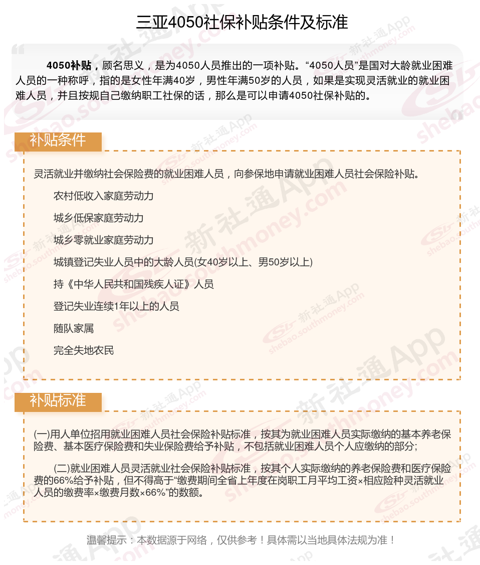
一、2023-2024年三亚灵活就业4050社保补贴标准和条件是什么

》》点击新社通app社保计算器,查询你的社保缴纳明细!
新社通app数据所得,数据仅供参考。
二、?4050补贴到账哪里查询到账?方法如下
4050补贴到账在保经办机构或支付宝查询到账。具体如下:
1、线下查询:可以携带身份证及社保卡前往当地社保经办机构的办理服务地方进行查询;
2、线上查询:可以通过支付宝或者所在城市的社保官网来进行查询。下面以支付宝为例,流程如下:
(1)进入支付宝页面,点击市民中心;
(2)进入市民中心页面,点击社保;
(3)进入社保页面,点击4050社保补贴查询即可。
通常申领年限为三年,女性满45周岁,男性55周岁申请的,补贴申领至退休(就是最长年限五年)达到退休年龄的就没有补贴了。
社保断缴的影响:
1、中断期间不计算工龄,将会亏损工龄的工资;
2、中断期间没有个人账户金的进入,将来造成个人账户减少,计算养老保险时会亏损;
3、中断医疗保险三个月以上,整个一年的医疗就没有了;
4、中断一个月的医疗保险不报销,连续三年才能报销;
5、到法定退休年龄是会将一生所中断的时间累加,累加中断12个月就会前推一年计算养老金。
三、三亚不可以领取灵活就业4050社保补贴的六类人:
三亚不可以领取灵活就业4050社保补贴的六类人:
1、未以灵活就业人员身份交社保;
2、非就业困难人员;
3、超出自住房,有多余商品房或车辆;
4、超出法定退休年龄的;
5、未失业登记;
6、农村户口。
三类人符合领取灵活就业4050社保补贴的标准:贫困户、低保对象、重度残疾人等三类主要就业困难人员。
不过,符合特殊情况的部分农村户口人员是可以申请的,具体要咨询当地社保部门了。
灵活就业补贴
缴纳社保比例
灵活就业补贴
社保线上缴费
查询社保
城乡居民社保缴费可以补交吗
灵活就业补贴
城乡居民社保
退休工资计算
社保断交