2025江西抚州灵活就业4050社保补贴是一项面向特定年龄段的就业困难人群的社会保险补贴。
“4050人员”是国对大龄就业困难人员的一种称呼,指的是女性年满40岁,男性年满50岁的人员,那么江西抚州4050灵活就业社保补贴标准是多少钱?江西抚州4050社保补贴条件是什么?接下来随新社通APP小编了解一下最新资讯。
一、2025年江西抚州4050社保补贴申请流程
江西抚州怎样可以申请4050社保补贴?材料与流程如下:
准备材料
《就业失业登记证》原件和复印件。
灵活就业个人缴纳的养老保险、医疗保险凭证的原件,或社保经办机构开具的个人缴费证明。
身份证原件和复印件。
如有个体工商营业执照,需提供原件和复印件。
本人填写的相关表格。
申领流程
线下申请
申请人缴纳当年度养老、医疗保险费用后,携带上述材料至当地档案托管中心灵活就业人员社保补贴受理窗口进行初审,领取《申请表》和灵活就业证明。
灵活就业证明需由申办人在其户口所在地社区劳动工作站登记盖章。
持《申请表》、《灵活就业证明》及身份证、户口本等相关材料到街道(乡镇)劳动事务所申请复核,经审核无误后签字盖章。
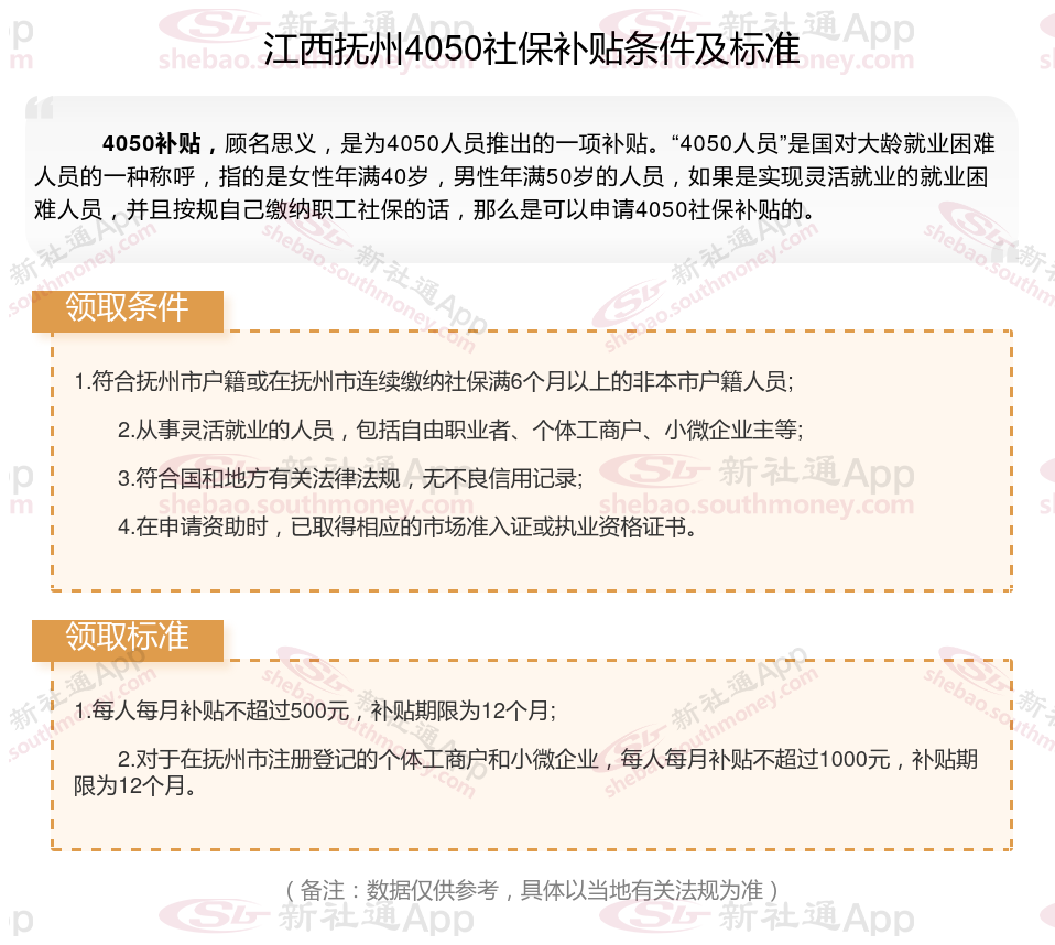
二、2025年江西抚州4050社保补贴标准及条件

三、江西抚州申请过4050补贴后退休有影响吗
4050补贴领取后不影响退休金,需要的条件如下:
就业困难认定期间必须依法缴纳社保费,含养老保险费和医疗保险费
有劳动能力、有就业要求,并在各级公共就业服务机构进行了失业登记
依法进行登记失业,并符合4050年龄条件,即男性年满50周岁、女性年满40周岁
四、?江西抚州社保断交有什么影响?
?社保断交会对个人产生多方面的影响,主要包括以下几个方面?:?
?医疗保险待遇停止?:断交后,次月就无法享受医保报销福利,所有医疗费用需自费。如果断交超过3个月,连续缴费时间会重新计算,医保报销的上限也可能降低。
?生育保险受影响?:有生育计划的人士,断交后将无法享受生育津贴和生育医疗费用报销。不同城市对连续缴纳时间的要求不同,有的需要6个月,有的则需要9个月甚至1年。
?购房和购车资格受限?:在很多城市,社保缴纳情况与购房、购车资格紧密相关。断交后,可能需要重新计算缴纳时长,影响购房和购车计划。
?养老金领取受影响?:养老保险需要累计缴满15年才能在退休后领取养老金。虽然中断不会导致记录清0,但会影响缴费年限和养老金的领取金额。如果中断时间较长,可能会导致养老金减少。
?其他福利受损?:社保还与公租房申请、子女上学等方面挂钩。断交后,可能会失去申请公租房的资格,影响子女在当地公立学校就读。
?应对建议?:
?及时补缴?:尽量在断交后尽快补缴,以减少影响。医疗保险断交后3个月内续保,续保次月可以正常使用;超过3个月再续保有3-6个月的等待期。
?了解当地法规:不同城市的社保法规有所不同,应了解自己所在城市的具体要求,以便更好地规划社保缴纳。
通过了解这些影响和应对方法,可以更好地管理个人的社保缴纳,减少因断交带来的不便和损失。
社保缴纳
社保缴纳
灵活就业补贴
退休工资计算
社保续交
焦作社保
领取社保福利补贴
4050补贴
社保缴纳
灵活就业补贴