2025福建漳州灵活就业4050社保补贴是一项面向特定年龄段的就业困难人群的社会保险补贴。
福建漳州4050灵活就业社保补贴标准如何?“4050补贴”需要以灵活就业身份参加职工养老和医疗保险,补贴标准不超过实际缴费的三分之二,最长3年,距离退休不足5年的可延长到退休。补贴对象包括国企下岗人员、低保家庭等。申请流程需要提交身份证、银行账户等。那么福建漳州4050灵活就业社保补贴标准是多少钱?福建漳州4050社保补贴条件是什么?接下来随新社通APP小编了解一下福建漳州4050灵活就业社保补贴标准最新资讯。
一、2025年福建漳州4050社保补贴申请流程
福建漳州怎样可以申请4050社保补贴?材料与流程如下:
准备材料
《就业失业登记证》原件和复印件。
灵活就业个人缴纳的养老保险、医疗保险凭证的原件,或社保经办机构开具的个人缴费证明。
身份证原件和复印件。
如有个体工商营业执照,需提供原件和复印件。
本人填写的相关表格。
申领流程
线下申请
申请人缴纳当年度养老、医疗保险费用后,携带上述材料至当地档案托管中心灵活就业人员社保补贴受理窗口进行初审,领取《申请表》和灵活就业证明。
灵活就业证明需由申办人在其户口所在地社区劳动工作站登记盖章。
持《申请表》、《灵活就业证明》及身份证、户口本等相关材料到街道(乡镇)劳动事务所申请复核,经审核无误后签字盖章。
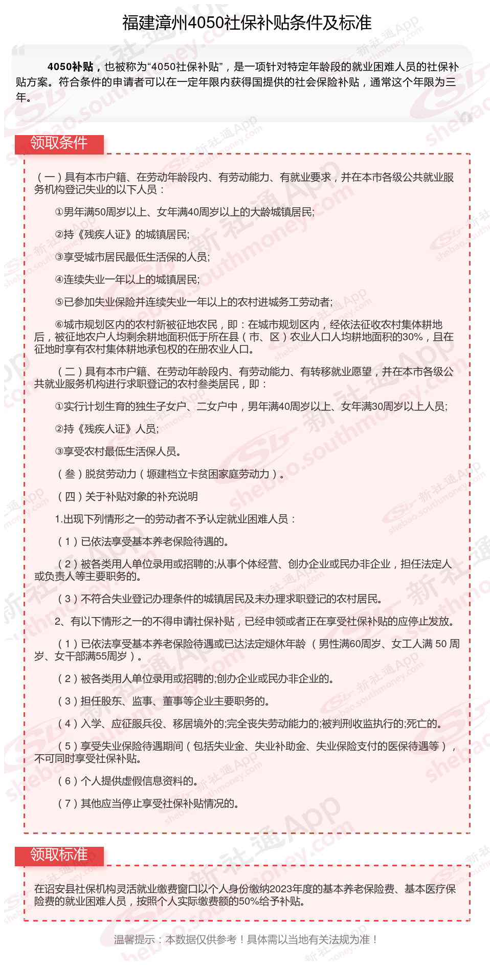
二、2025年福建漳州4050社保补贴标准及条件,最新如下:

三、2025年福建漳州哪六类人不可以领取灵活就业4050社保补贴?
福建漳州不可以领取灵活就业4050社保补贴的六类人:
1、未以灵活就业人员身份交社保;
2、非就业困难人员;
3、超出自住房,有多余商品房或车辆;
4、超出法定退休年龄的;
5、未失业登记;
6、农村户口。
三类人符合领取灵活就业4050社保补贴的标准:贫困户、低保对象、重度残疾人等三类主要就业困难人员。
不过,符合特殊情况的部分农村户口人员是可以申请的,具体要咨询当地社保部门了。
社保断交
城乡居民社保
灵活就业补贴
五险一金
五险一金
缴纳社保
灵活就业补贴
社保断交
城乡居民社保缴费可以补交吗
北京社保