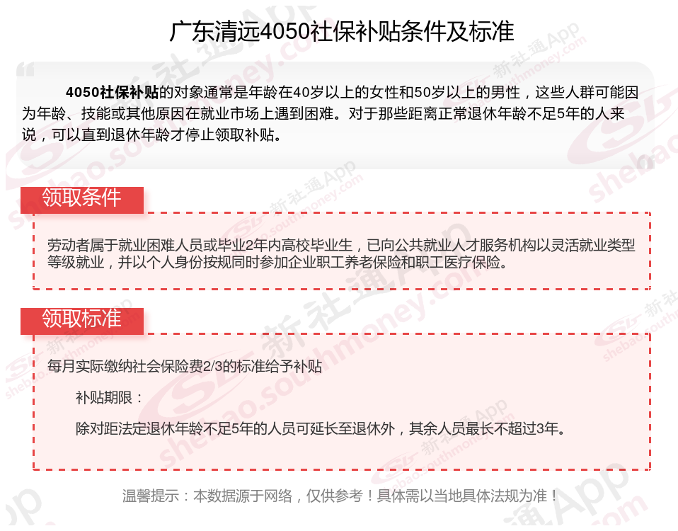
2025广东清远4050补贴标准是多少钱一个月?广东清远4050补贴到账哪里查询到账?2025广东清远4050补贴主要针对的是年龄在40岁以上的女性和50岁以上的男性,这些人群通常因为年龄较大而面临就业困难。
4050补贴主要是针对大龄就业困难人群的社保补贴,申请条件包括年龄、就业困难、灵活就业并自费缴纳社保,需要持有失业登记证,不同地区可能有细微差别,比如农村户口的限制。那么广东清远4050灵活就业社保补贴标准是多少钱?广东清远4050社保补贴条件是什么?接下来随新社通APP小编了解一下最新资讯。
一、广东清远4050社保补贴标准及条件2025年最新消息

二、2025年广东清远灵活就业4050社保补贴申请流程是怎么样的?
广东清远4050社保补贴如何办理,申请流程如下:(1)符合领取条件的灵活就业人员向街道劳保机构申报就业,并凭《再就业优惠证》、社会保险缴费凭证等相关材料,向街道劳保机构提出社会保险补贴申请;
(2)街道劳保机构核实灵活就业人员的就业情况,出具灵活就业证明,并为其向当地县级以上劳保部门申请社会保险补贴;
(3)经劳保部门审核、财部门复核后,将补贴资金直接支付给本人;社会保险补贴标准按灵活就业人员实际缴纳社会保险费的一定比例计算。具体补贴方法由各、自治区、直辖市根据《资金管理通告》制定。
2025年重庆4050社保补贴新规
四川内江社保
社保和农保
社保档次几时
灵活就业补贴
灵活社保缴费
城乡社保是否允许补交?
4050补贴
社保断交
4050补贴