灵活就业社保:自主登记,自愿缴纳,每月一交。
那么,自己社保要交多少钱一个月呢?根据新社通app-社保缴费查询工具提供的2025社保缴费标准详情数据:

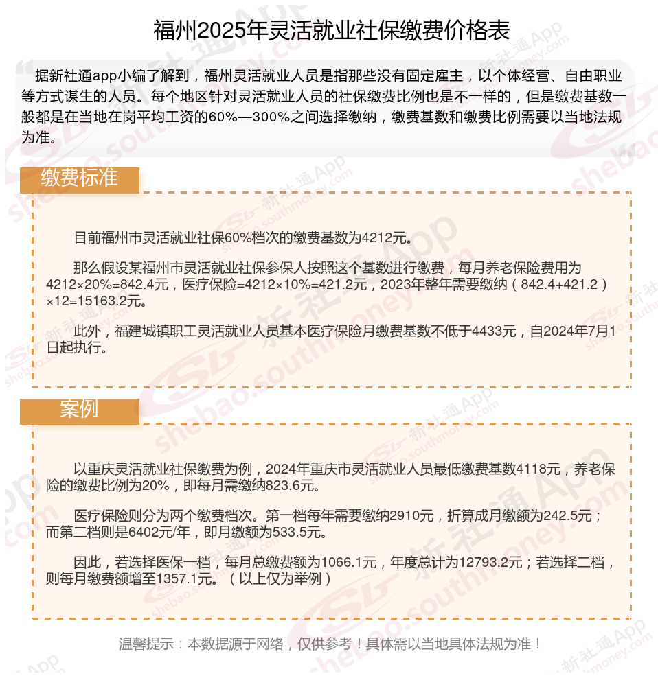
据新社通app数据显示,福州灵活就业人员养老缴费基数2024-2025年最新标准如下:
养老保险最低缴费基数为:4212元;
个人缴费比例:20%,个人缴费金额:842.4元;
(注:本文数据仅供参考,具体以当地缴费标准为准)
》如何了解自己的社保缴纳明细吗?点击新社通app社保计算器,帮您计算!
新社通app数据所得,数据仅供参考。
4050补贴
灵活就业补贴
失业金领取
4050补贴
社保缴纳
灵活就业补贴
缴纳社保比例
社保转移查询
灵活就业补贴
社保缴纳