2025吉林松原4050补贴标准是多少钱一个月?吉林松原4050补贴到账哪里查询到账?2025吉林松原4050补贴主要针对的是年龄在40岁以上的女性和50岁以上的男性,这些人群通常因为年龄较大而面临就业困难。
吉林松原4050灵活就业社保补贴是什么?今天聊一下4050补贴话题。44050社保补贴标准据新社通app小编了解,通常,4050社保补贴包含基本医疗保险和基本养老保险两个险种,社保补贴金额为申请人实际缴纳基本养老保险和基本医疗保险金额的2/3,具体标准以当地社保局公布的数据为准!那么吉林松原4050灵活就业社保补贴标准是多少钱?吉林松原4050社保补贴可以领取多少?接下来随新社通APP小编了解一下吉林松原4050灵活就业社保补贴的最新资讯。
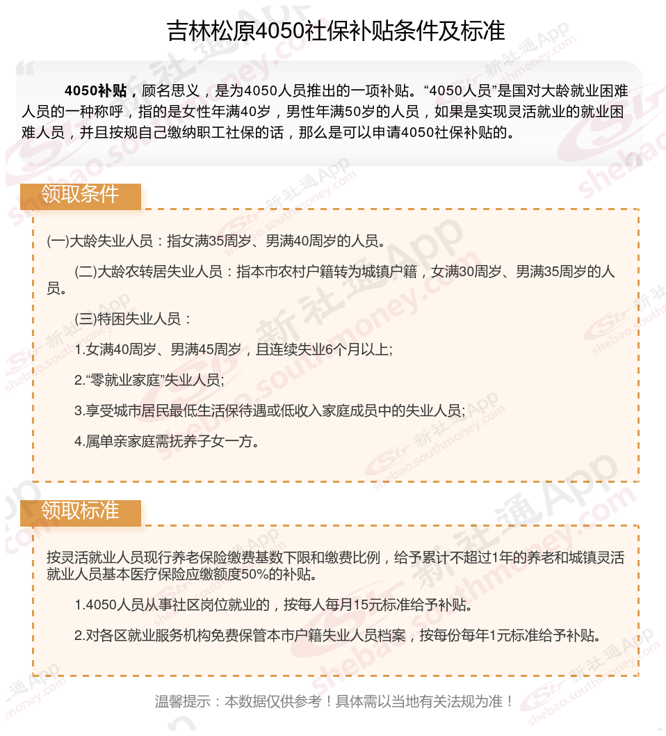
一、吉林松原4050社保补贴标准及条件2025年最新消息

二、2025年吉林松原灵活就业4050社保补贴申请流程是怎么样的?
吉林松原怎样可以申请4050社保补贴?材料与流程如下:
准备材料
《就业失业登记证》原件和复印件。
灵活就业个人缴纳的养老保险、医疗保险凭证的原件,或社保经办机构开具的个人缴费证明。
身份证原件和复印件。
如有个体工商营业执照,需提供原件和复印件。
本人填写的相关表格。
申领流程
线下申请
申请人缴纳当年度养老、医疗保险费用后,携带上述材料至当地档案托管中心灵活就业人员社保补贴受理窗口进行初审,领取《申请表》和灵活就业证明。
灵活就业证明需由申办人在其户口所在地社区劳动工作站登记盖章。
持《申请表》、《灵活就业证明》及身份证、户口本等相关材料到街道(乡镇)劳动事务所申请复核,经审核无误后签字盖章。
灵活就业补贴
兰州社保
4050补贴
灵活就业补贴
灵活就业补贴
社保断交
社保缴纳
灵活社保缴费
灵活就业补贴