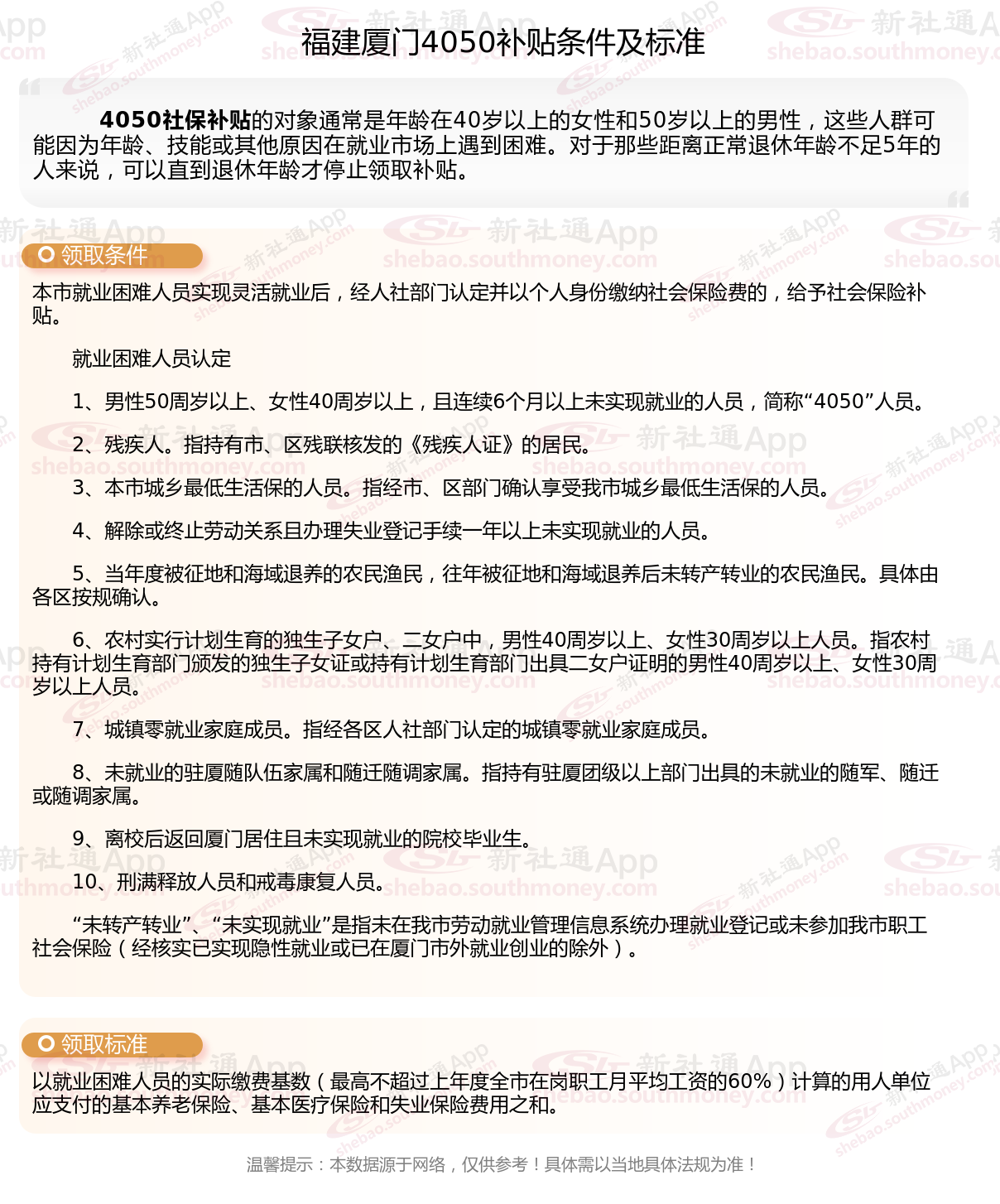
2025福建厦门4050补贴主要针对的是年龄在40岁以上的女性和50岁以上的男性,这些人群通常因为年龄较大而面临就业困难。
4050补贴主要是针对大龄就业困难人群的社保补贴,申请条件包括年龄、就业困难、灵活就业并自费缴纳社保,需要持有失业登记证,不同地区可能有细微差别,比如农村户口的限制。那么福建厦门4050灵活就业社保补贴标准是多少钱?福建厦门4050社保补贴条件是什么?接下来随新社通APP小编了解一下最新资讯。
一、2025年福建厦门灵活就业人员多少岁可以领社保补贴?
福建厦门灵活就业社保补贴的年龄限制?主要包括女性满40周岁以上,男性满50周岁以上。此外,有些地区还要求女性满45周岁以上,男性满45周岁以上也可以申请灵活就业保险补贴?。
福建厦门4050灵活就业补贴申请条件
?年龄及残疾情况?:
女性满40周岁以上,男性满50周岁以上,以及中、重度残疾人可以申请灵活就业保险补贴?。
?就业情况?:
在社区从事家务服务并与社区居民形成服务关系的灵活就业人员。
没有固定工作单位,岗位和工作时间不固定,但能够取得收入的其他灵活就业人员。
已实现灵活就业满30日,并在户口所在区县劳动部门办理了个人就业登记的人员。
实现灵活就业并以灵活就业身份参保的符合条件的高校毕业生?。
二、2025年福建厦门4050社保补贴标准是多少?条件是什么?

》》点击新社通app社保计算器,查询你的社保缴纳明细!
新社通app数据所得,数据仅供参考。
社保年限合并怎么办理
社保线上缴费
个人怎么补交之前的社保?
社保线上缴费
个人怎么补缴社保?
社保转移
个人怎么补交之前的社保费?
领取社保福利补贴
领取社保福利补贴
社保转移查询